![]()
![]()
| Användningsfall | Användningsfall | Beskrivning |
|---|---|---|
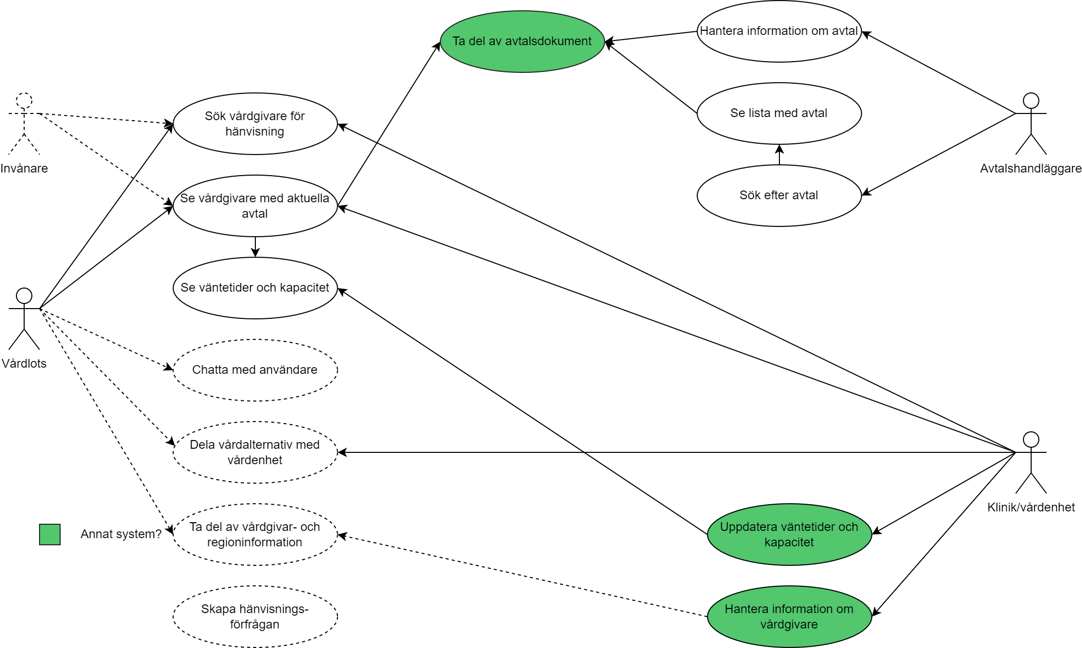
| Sök vårdgivare som hänvisning | Som Vårdlots vill jag kunna söka efter vårdgivare med aktuella avtal för att hänvisa patient vidare Som Vårdadministratör (hos vårdgivare) vill jag söka efter vårdgivare med aktuella avtal för att hänvisa patient vidare. | Det ska vara möjligt att söka efter vårdgivare med aktuella avtal som utför specifika åtgärder (KVÅ) och behandlar specifika diagnoser (ICD-10). Det ska vara möjligt att begränsa urvalet av vårdgivare med aktuella avtal utifrån behandling av patienter enligt vissa kriterier, såsom åldersgräns, BMI, specifika läkemedel, ASA-klass Det ska vara möjligt att begränsa urvalet av vårdgivare med aktuella avtal utifrån möjligheten att avropa för avtalet av professions-, huvudmanna- och administrativa riktlinjer. Exempelvis om direkt- och egenremisser är tillåtna, vilka professioner eller regioner som får remittera. |
Se vårdgivare med aktuella avtal Se väntetider och ledig kapacitet | Som Vårdlots vill jag efter sökning få en lista med vårdgivare som matchar sökkriterier för att kunna identifiera möjlig vårdgivare för hänvisning | Sökresultatet ska ge en god överblick om avtalens innehåll, kriterier och vårdgivarens potentiella möjlighet att ta emot patienter (Ex. väntetider och ledig kapacitet). |
| Ta del av avtalsdokument | Som Vårdlots/Avtalshandläggare vill jag kunna öppna avtalsdokument(-en) för att kunna ta del av detaljer och utvärdera möjligheten att utnyttja detsamma. | Det ska vara möjligt att öppna avtalsdokumentet och läsa det i sin helhet. Med avtalsdokument avses LOV-regelböcker, förfrågningsunderlag och vårdaktörsspecifika avtal |
| Chatta med användare | Som vårdlots vill jag kunna ställa frågor om en vårdgivares möjlighet att ta emot patienter för att snabbare kunna göra ett urval av potentiella vårdgivare. | Det ska vara möjligt för vårdlotsar (och avtalshandläggare) att ställa frågor och konversera om avtal och vårdgivare med personer från avtalande region |
| Dela vårdalternativ med vårdenhet | Som vårdlots vill jag kunna skicka identifierade vårdalternativ till remitterande vårdenhet/klinik för att minska behov av manuell/muntlig sammanfattning och risk att information faller bort. | |
| Ta del av vårdgivar- och regioninformation | Som vårdlots vill jag ta del av detaljerad vårdgivarinformation för att få kontaktuppgifter, administrativa riktlinjer (ex. remisshantering) och övrig information. + vårdgivare | Det ska vara möjligt att ta del av mer detaljerad vårdgivarinformation än den som syns i listan över sökresultat. |
| Sök efter avtal | Som avtalshandläggare vill jag kunna söka efter vårdavtal i landet för att få värdefull input till det regioninterna avtalsarbetet. | Det ska vara möjligt att söka efter aktuella och gamla avtal. Det ska vara möjligt att söka efter avtal efter vårdområde/specialitet (Snomed-CT?) |
| Se lista med avtal | Som avtalshandläggare vill jag efter sökning få en lista med vårdavtal som matchar sökkriterier för att kunna identifiera avtal som jag kan ha som input i mitt arbete. | |
| Hantera information om avtal | Som avtalshandläggare vill jag kunna mata in information om regionens vårdavtal på ett strukturerat sätt för att minska det administrativa arbetet och öka jämförbarheten med andra regioner. | Det ska finnas stöd för att på ett strukturerat sätt lägga in information om ett vårdavtal genom fördefinierade attribut och kodverk. Det ska finnas stöd för automatisk delning av vårdavtalsinformation från det regionala avtalssystemet (om detta är strukturerat på ett lämpligt sätt) |
Uppdatera information om väntetider och ledig kapacitet Väntetider.se, PAR, automatisering? | Som vårdgivare/huvudman vill jag på enkelt sätt kunna uppdatera information om uppskattade väntetider och ledig kapacitet så att vår möjlighet att ta emot nya patienter är tydlig för utomstående | |
Hantera information om vårdgivare Vård-och omsorgsgivarkatalog, HSA? | Som vårdgivare vill jag kunna uppdatera information om min verksamhet för att beskrivas sanningsenligt i de system och tjänster där personer söker information om oss. | |
| Skapa hänvisningsförfrågan | Som vårdlots vill jag kunna skapa en allmän förfrågan om möjlighet till hänvisning för ett eller flera patienter som, av vårdgarantiskäl, bör förflyttas till en annan region. | I de fall en vårdlots (eller motsvarande) inte själv kan hitta lämpligt hänvisningsalternativ, eller att en stor mängd ärenden (ex. 10 st handledsoperationer) önskas flyttas för att frigöra köutrymme ska en sådan förfrågan kunna skapas och notifieras andra regioner. |
GRÖN = Hanteras troligen i andra system