UTVECKLING AV LÖSNINGSARKITEKTUREN FORTSETTER PÅ INTERNA CONFLEUNCE SIDAN. Lösningsarkitektur - RU Vårdsök - Confluence (ehalsomyndigheten.se)
Material nedanför uppdateras inte!!.
Espen
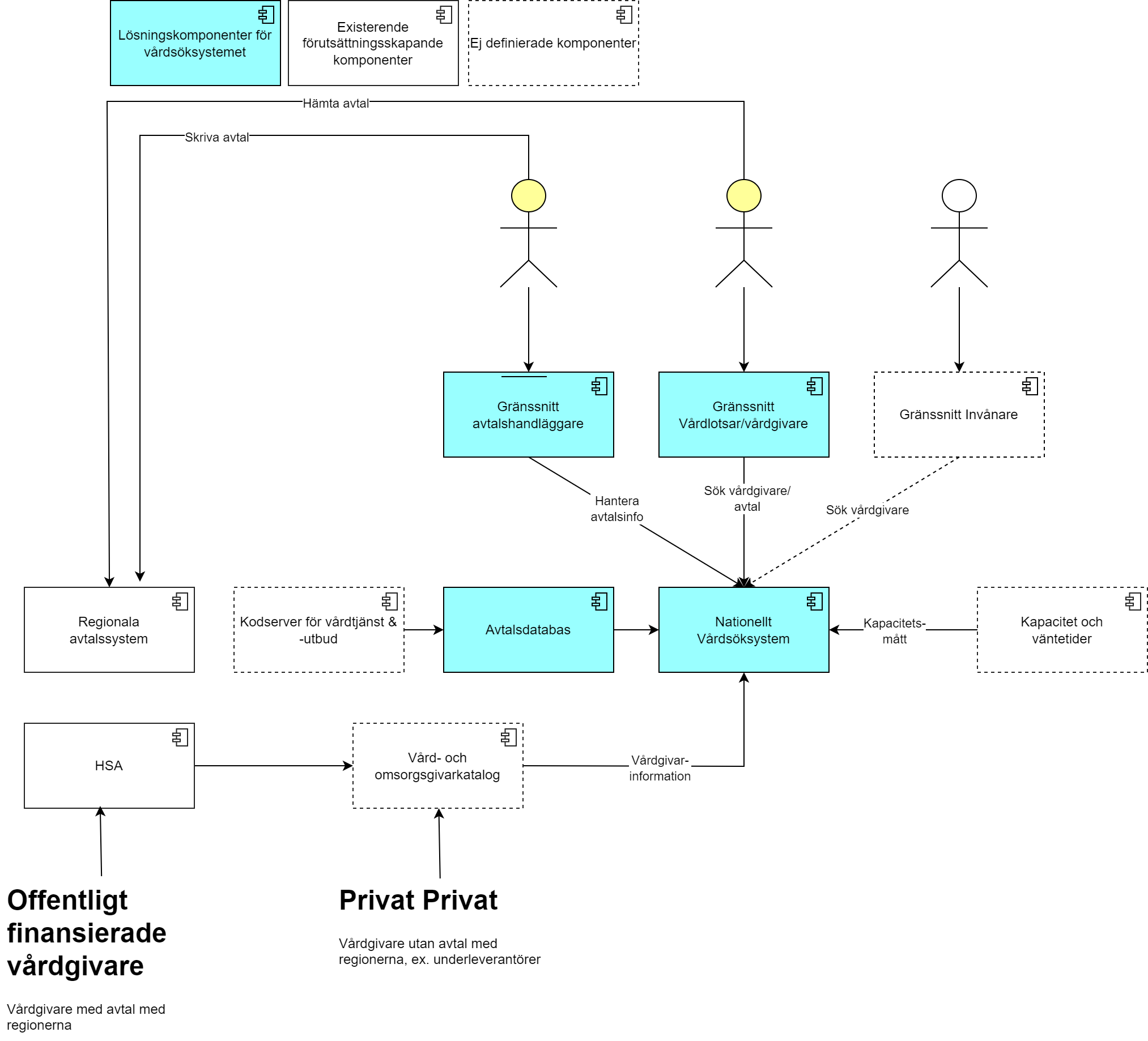
Bilden under ger en logisk konceptuell framställning av et ekosystem som kan ge efterfrågad förmåga baserad på intervjuer gjord fram tills 2022-11-15


HSA katalogen används för information om vårdgivare med avtal med regionerna
Vård och omsorgsgivarkatalogen har information om vårdgivare utan avtal med regionerna ("Privat Privat"). Vidare så bör vård och omsorgskatalogen ha funktionalitet för etablering av et neutralt logisk ID som används vidare inom NVS.
Regionernas avtalshandläggare upphandlar avtal. Avtalet signeras från huvudmannen och sparas i någon form för arkivsystem. I samband med arkivering av avtalet, så bör metadata om avtalet matas inn i vårdsöksystemet. Dette görs optimalt genom en API integration mot arkivsystemet. Alternativt så bör vårdsöksystemet erbjuda et grafisk gränssnitt för avtalshandläggaren var metadata skrivs inn i vårdsöksystemet. Metadata bör innehålla en referens som gör det möjlig att få direktåtkomst för att läsa det arkiverade avtalet.
Regionernas vårdlotsar söker vårdgivare som kan behandla en remitterad patient innan vårdgarantin. Vårdsöksystemet bör erbjuda vårdlotsarna ett grafisk gränssnitt som möjliggör att söka efter tillgänglige vårdgivare som matcher inmatad sökkriterier. Vårdsöksystemet bör söka bland hela landets vårdgivare.
Vårdgivare som har behov av att remittera en invånare till en annan vårdgivare bör kunna använda det grafiska gränssnittet i vårdsöksystemet att hitta andra vårdgivare som är tillgänglige inom vårdgarantin i landet.
För att Sverige ska klara att möta de stora samhällsutmaningarna, krävs att offentlig förvaltning inte bara utvecklar nya digitala lösningar, utan också att de byggs för att fungera tillsammans. Istället för att varje offentlig aktör ska utveckla sina egna lösningar, på sitt eget sätt, vinner alla på att det finns en sammanhållen infrastruktur som kan användas för att lösa förvaltningsgemensamma grundläggande behov.
För att data ska kunna hanteras och utbytas mellan aktörer på ett säkert och effektivt sätt behövs utveckling av gemensamma överenskommelser och tekniska komponenter. Dessa delar samlas i Ena – Sveriges digitala infrastruktur som behandlar områden ”Ansvar och finansiering”, Byggblock”, Nationella grunddata” och ”Struktur för styrning”.
Arkitekturarbetet kommer att beakta områden för

och ”Nationella Grunddata” för:
![]()
Ett vårdsöksystem måste inhämta och uppvisa information om alla vårdgivare som levererar vård på regionala avtal. Sådana aktörer kan antingen ha ett eget avtal med regionen (Offentligt finansierade vårdgivare) eller vara underleverantörer till en vårdgivare med regionalt avtal. Enligt Region Stockholm så finns det exempel på att underleverantörer som inte har egna regionala avtal saknas i HSA varför en heltäckande källa för vårdgivarinformation måste definieras. I den initiala analys som har gjorts så är det ännu oklart om HSA eller IVO:s Vårdgivarregister kan uppfylla det Nationella Vårdsöksystemets behov, vilket också är en insikt i flera andra uppdrag på e-Hälsomyndigheten (Nationella Läkemedelslistan, Bilddiagnostik, Nationella Listningstjänsten). Vi föreslår därför att en förstudie om en Nationell Vård- och omsorgskatalog genomförs. En sådan förstudie bör bedrivas i nära samarbete med IVO och Inera och innehålla bland annat följande leverabler:
I uppdraget anges att ett Nationellt Vårdsöksystem ska visa på tillgänglig och ledig kapacitet i realtid, medan systemets primära användare inte anser att realtidsinformation är av intresse för deras arbete. De kapacitetsmått som lyfts fram som intressanta hittills i behovsanalysen är uppskattad väntetid och möjlighet att ta emot patient inom vårdgarantin. Någon heltäckande källa för detta finns inte i dagsläget även om Väntetider i Vården (väntetider.se) och Vårdgivarguiden i Region Stockholm visar på uppskattad väntetid och ledig kapacitet. Utmaningarna med dessa källor är i dagsläget bristande regional täckning, otydlighet i begrepp som "ledig kapacitet" och bristande informatisk koppling till vårdtjänster och -utbud. Vårdlotsarna menar idag att väntetider.se enbart kan användas för att ge en indikation om vilka vårdgivare som finns i vissa regioner. Det saknas många åtgärder att söka på och kopplingen mellan en uppskattad väntetid och uppskattad ledig kapacitet är, i bästa fall, otydlig.
Precis som Socialstyrelsen skriver i sin rapport så finns kapacitetsmått och väntetidsinformation på många ställen i Sverige. Det finns idag patientregister som beräknar operationsväntetider, Patientregistret som beräknar akutväntetider och diverse lokala lösningar som stödjer vårdverksamheten att rapportera lediga sängplatser. Allt detta sammantaget gör att definitionen av ledig kapacitet är svår och att informationsinhämtning om någon form av ledig kapacitet skulle kräva stort utvecklingsarbete (Ref).
För att möjliggöra ett sömlöst och sökbart system krävs det att all information vilar på en nationell gemensam informationsstruktur. I dagsläget förekommer användning av många, ofta närbesläktade, kodverk och informationsmängder i Sverige (Se kapitel: Splittrad/obefintlig standardisering och nationell harmonisering av kodverk och vårdinformatik). Ett Nationellt Vårdsöksystem kräver att det finns en nationell sammanhållen vårdtjänst och utbudskatalog som avtal, vårdgivare och kapacitetsmått alla kan relatera till. En sådan katalog bör innehålla och hantera struktur och relationer mellan utpekade kodverk såsom Snomed-CT, ICD-10 och KVÅ. Behovet av en sådan källa/funktion har lyfts fram i samtal med regionerna och är också något som redan adresserats av Inera i arbetet med en Utbudstjänst och en Terminologitjänst.
I uppdraget och Tillgänglighetsdelegationens rapport lyfts behovet fram att ett vårdsöksystem ska innehålla information om avtal med offentliga och privata vårdgivare i alla regioner samt villkor som gäller nyttjande av den vården. Detta har bekräftats och detaljerats ytterligare i behovsanalysen. De främsta behoven som lyfts fram är tillgång till information om avtal med privata vårdgivare (det är där eventuell ledig kapacitet finns) samt vilka sökkriterier och informationsmängder om dessa avtal som användarna önskar ta del av. Källan med avtalsinformation bör innehålla metadata om alla regionala avtal med hänvisning till det faktiska avtalsdokumentet som lagras hos den avtalande regionen. Strukturen för avtalsinformationen bör inte skilja sig från de lösningar med motsvarande information som kan finnas i regionerna i dagsläget och inmatning av avtalsinformation ska möjliggöras både via tekniska och manuella gränssnitt för att minska regional administration.
SKR:s väntetidsdatabas (Väntetider.se)
Regionerna är enligt hälso- och sjukvårdsförordningen[1] skyldiga att rapportera in uppgifter om väntetider till den nationella databasen som förs av Sveriges Kommuner och Regioner. Sveriges Kommuner och Regioner har enligt förordning (2019:1118) till uppgift att tillhandahålla den nationella databas som ska finnas enligt hälso-och sjukvårdslagen (9 kap §3).
Väntetidsdatabasen samlar information om personers besök i vården från regionerna genom vårdgivarens vårdinformationssystem. Sedan sker ett urval och en dataöverföring från vårdinformationssystemet till regionens datalager. Där bearbetas data av regionen för vidare överföring till den nationella väntetidsdatabasen. I den nationella väntetidsdatabasen genomförs urval och beräkningar av data som sedan presenteras som väntetidsstatistik på väntetider.se (Väntetider i vården). Redovisningen genomförs varje månad och uppdateras varje månad. Målgruppen för väntetider i vården är i första hand beslutsfattare, personal i vården, politiker och samhällsbevakare[2].
Staten delfinansierar väntetidsdatabasen genom årliga överenskommelser mellan SKR och regeringen i arbetet med att öka tillgängligheten i vården men även regionerna finansierar genom årliga medel. Utifrån dessa överenskommelser beslutar regionerna om vilka uppgifter de ska rapportera in till databasen[3]
Socialstyrelsen skriver i sin rapport att ”SKR:s väntetidsdatabas ger en fingervisning men vårdnivån är aggregerad (sjukhus) och data kan vara 5 veckor gammal (uppdateras månadsvis). Därför bedöms inte tjänsten svara upp mot de behov av aktualitet, detaljeringsgrad och tillförlitlighet som är önskvärd.”[4]
Integritetsskyddsmyndigheten IMY har sedan ett år tillbaka pågående tillsyn av SKR:s väntetidsdatabas gällande behandlingen av personuppgifter[5].
[1] Hälso- och sjukvårdsförordningen (2017:30) 6 kap. 3 §
[2] https://skr.se/vantetiderivarden.46246.html
[3] https://skr.se/vantetiderivarden/omvantetider/omvantetidsdatabasen.58999.html
[4] Socialstyrelsen. Information om vårdkapacitet för ökad tillgänglighet. 2022
[5] https://www.imy.se/nyheter/imy-granskar-skrs-vantetidsdatabas/
Vårdgivarregistret hos Inspektionen för vård och omsorg (IVO)
Den som ska bedriva hälso- och sjukvård enligt patientsäkerhetslagen är skyldig att anmäla detta till IVO:s vårdgivarregister. Huvudsyftet med anmälningsplikten är att IVO ska få kännedom om de verksamheter som IVO har ansvar att tillsyna. Det finns i patientsäkerhetslagen 1 kap. 2 § en definition av vilka verksamheter som omfattas av IVO:s tillsyn[1].
Det är vårdgivaren[2] själv som gör bedömningen om den verksamheten som denne planerar att bedriva är hälso- och sjukvård enligt definitionen i hälso- och sjukvårdslagens 2 kap. 1 §
Vårdgivarregistret uppdateras dagligen mot Bolagsverket för uppgifter om bolag och Lantmäteriet för inhämtning av adresser på verksamhets- och tillsynsobjektsnivå.
Enligt IVO pågår det ett intensivt utvecklingsarbete för att höja datakvalitén i IVO:s samtliga register. Detta innebär bland annat rättningsarbete och utveckling av e-tjänster.
[1] https://www.ivo.se/register/vardgivarregistret/
[2] den juridiska person eller enskilda verksamhet som ansvarar för verksamheten.
Katalogtjänst HSA
Katalogtjänst HSA är en elektronisk katalog som tillhandahålls av Inera. HSA innehåller kvalitetsgranskade uppgifter om organisation och personer inom vård och omsorg i Sverige. Informationen i HSA används i många tjänster för att invånare och personal ska kunna söka efter kontaktuppgifter och hitta rätt vård på nätet. Uppgifterna i HSA är också en viktig källa för att ge behörighet när användare, exempelvis hälso- och sjukvårdspersonal, loggar in i tjänster och system. Samtliga regioner och kommuner använder HSA och även de flesta privata vårdgivare, då via ett HSA-ombud[1].
[1] https://www.inera.se/tjanster/alla-tjanster-a-o/hsa-katalogtjanst/
Socialstyrelsens patientregister (PAR)
Patientregistret (PAR) är ett hälsodataregister som är reglerat i lagen (1998:543) om hälsodataregister och tillhörande förordning (2001:707). I lagen och förordningen regleras vilka uppgifter som får finnas i registret liksom skyldigheten för dem som bedriver hälso och sjukvård att lämna uppgifter till patientregistret[1].
Syftet med PAR är att följa hälsoutvecklingen i befolkningen över lång tid, förbättra möjligheterna att förebygga och behandla sjukdomar, bidra till hälso- och sjukvårdens utveckling samt följa kvaliteten på hälso- och sjukvårdens verksamhet.
Socialstyrelsen tilldelar alla vårdgivare som rapporterar till PAR ett unikt ID-nummer. Inrapportering till PAR gäller alla vårdgivare som tillhandahåller läkarbesök inom specialiserad vård. Detta ID-system har dock ingen koppling till övriga kodverk och används uteslutande för inrapportering av data till PAR.
Socialstyrelsen har inom ramen för regeringsuppdraget om att utveckla förutsättningar för insamling av väntetidsdata utrett tre alternativ för att behovet av mer statistik och upplöjningen av väntetider ska tillgodoses:
• Att påbörja en egen insamling av väntetidsdata till patientregistret.
• Att påbörja en ny insamling av aggregerade väntetidsdata.
• Att använda befintliga datakällor för insamling av väntetidsdata.
Socialstyrelsens huvudalternativ av de förslag som lämnas är att patientregistret kan vidareutvecklas för att möjliggöra insamling av väntetidsdata. Parallellt med detta avser myndigheten att utveckla väntetidsdata med aggregerade uppgifter.
Socialstyrelsen ser positivt på att utveckla en nationell insamling av väntetidsstatistik från hälso- och sjukvården och att det kan bidra till en samlad statlig uppföljning och utveckling av väntetider över tid. Vidare att det finns också fördelar med att en oberoende statlig myndighet samlar in data och statistik, bland annat kan data användas till flera olika ändamål som utlämnande av data för forskning eller som underlag till statistik och analyser vid myndigheten.
Socialstyrelsen skriver i rapporten att patientregistret uppdateras månadsvis och har ingen dygnsuppdatering och kan inte användas för ett ”vårdssökssystem” i den meningen, utan möjliggör just statistik ur ett nationellt perspektiv. Ett ökat behov om att kunna se exempelvis väntetider och disponibla platser i realtid, har ökat i takt med att behoven av allt mer och snabbare data har ökat, men för att tillgodose det behovet är patientregistret inte en lämplig hemvist (ref.).
[1] Patientregistret - Socialstyrelsen