Nyare processmodeller finns här: Verksamhetsarkitektur


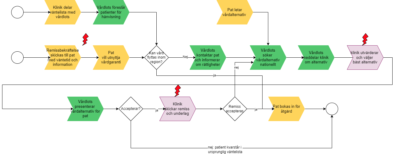
Process för vårdlotsning

Process för avtalsframtagning (grov) - VGRs process (detaljerad)