![]()
| Förmågeområde | Förmåga | Beskrivning | Ansvarig/utförande aktör(er) |
|---|---|---|---|
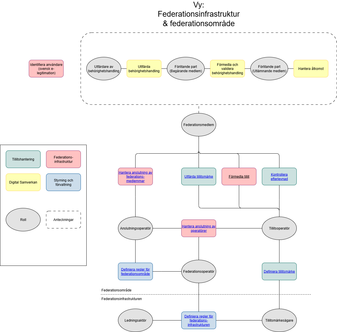
| Tillitshantering | Definiera tillit | Utveckla, uppdatera och harmonisera tillitsskapande krav över tid. | Ledningsaktör, Tillitsmärkesägare |
| Utfärda tillitsmärken | Utfärda och tilldela tillitsmärken som visar uppfyllnad av tillitsskapande krav. | Tillitsmärkesägare | |
| Kontrollera efterlevnad | Granska aktörer och komponenter vid tilldelning eller återkallelse av tillitsmärke. | Ledningsaktör, Tillitsmärkesägare | |
| Etablera tillitsmärken | Definiera tillitsnivåer, och koppla krav för aktörer och komponenter. | Ledningsaktör | |
| Federationsinfrastruktur | Metadatapublicering | Publicera signerad metadata om tekniska komponenter. | Anslutningsoperatör, Federationsoperatör |
| Metadatavalidering | Verifiera metadata och kryptografiska signaturer för att säkerställa teknisk tillit. | Anslutningsoperatör, Uppslags- och verifieringstjänst | |
| Uppslag och verifiering | Möjliggöra sökning och verifiering av metadata för andra aktörer. | Uppslags- och verifieringstjänst | |
| Förmedla tilit | |||
| Digital samverkan | Metadatapublicering | Publicera signerad metadata om egna tekniska komponenter. | Anslutningsoperatör, Federationsoperatör |
| Metadatavalidering | Verifiera metadata och kryptografiska signaturer för att säkerställa teknisk tillit. | Anslutningsoperatör, Uppslags- och verifieringstjänst | |
| Åtkomstbegäran | Initiera begäran om identitets- eller åtkomstintyg mellan parter. | Klient, E-tjänst | |
| Intygsutfärdande | Utfärda digitala intyg som innehåller påståenden om identitet, attribut eller behörighet. | Legitimeringstjänst, Auktorisationstjänst | |
| Attributhantering | Hantera, kvalitetssäkra och tillgängliggöra behörighetsgrundande attribut. | Attributkälla, Ansluten organisation | |
| Åtkomstkontroll | Fatta beslut om tillgång till digitala resurser baserat på intyg och tillitsinformation. | Auktorisationstjänst, Resursserver | |
| Styrning och förvaltning | Nationell styrning | Fastställa övergripande principer, regelverk och krav för infrastrukturen. | Ledningsaktör |
| Policyhantering per federationskontext | Tillämpa och följa upp policyer och tillitskrav inom respektive kontext. | Federationsoperatör | |
| Anslutningsprocesser | Bedöma, godkänna och dokumentera aktörers tekniska och organisatoriska uppfyllnad. | Anslutningsoperatör | |
| Incident- och förändringshantering | Hantera drift, avvikelser och säkerhetsincidenter. | Ledningsaktör, Operatörer | |
| Förmågeutveckling och beredskap | Säkerställa att kritiska förmågor kan upprätthållas även vid kris eller höjd beredskap. | Ledningsaktör, Myndigheter med beredskapsansvar |
Ledningsaktören säkerställer styrning, rättssäkerhet och enhetlighet.
Federations- och anslutningsoperatörer förvaltar den tekniska infrastrukturen och samordnar anslutningar.
Tillitsmärkesägare och tillitsmärkestjänster realiserar tillitshantering och förmedling av krav.
Anslutna aktörer (myndigheter, regioner, företag) nyttjar förmågorna i digital samverkan genom sina komponenter.