1. Tekniskt ramverk

1.1 Syfte och roll i Regelverket

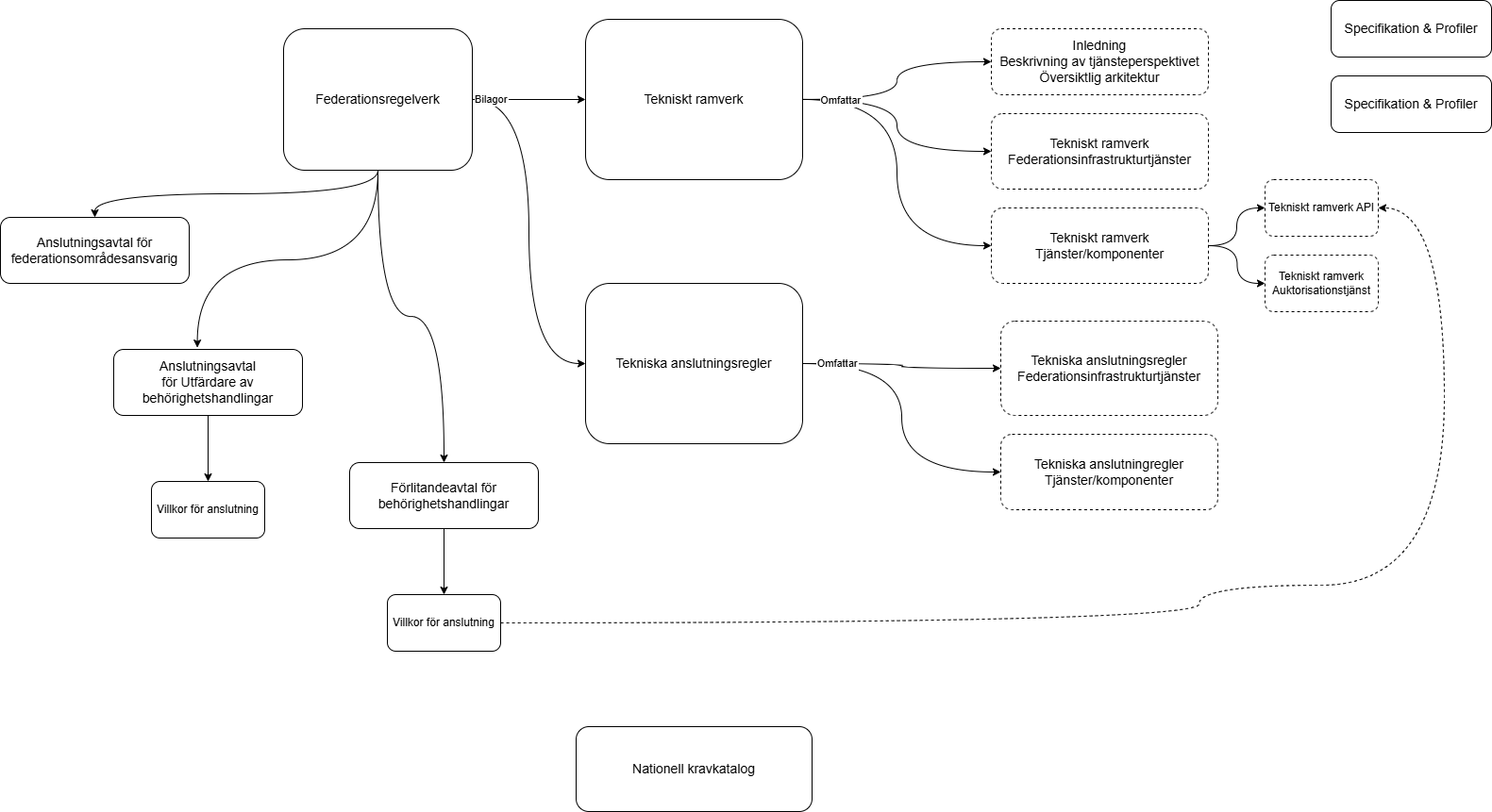
Det tekniska ramverket beskriver de normativa tekniska kraven för Behörighetsinfrastrukturen och reglerar:

  1. De tekniska funktioner som realiserar federationsinfrastrukturen 

  2. De tekniska komponenter som ansluter och deltar

  3. Format, protokoll, metadata, säkerhetsmekanismer och tillitskedjor som krävs för interoperabilitet.

Tekniskt ramverk utgör stödet för Regelverkets roller och ansvar, och omsätter juridiska roller i operativa tekniska funktioner.

1.2 Översikt och uppdelning av det tekniska ramverket

Ramverket består av två huvuddelar:

Syftet med uppdelningen är att tydliggöra skillnaden mellan:

att drifta och upprätthålla federationens grundstruktur (operatörerna), och
att delta i federationen som konsument eller producent av behörighetshandlingar (federationsmedlemmar).

1.3 Juridiska roller och deras tekniska motsvarigheter

Det tekniska ramverket översätter de juridiska rollerna i Regelverket till operativa tekniska roller som ansvarar för federationsdrift och -deltagande.