På sidan:
Status:
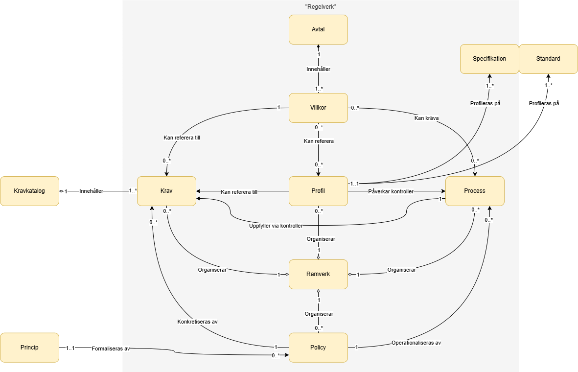
Johan Tjäder - Ett försök att skapa struktur för typerna av normativa artefakter som vi pratat om. För att inte hamna i en situation där vi pratar mer om vilka typer av normativa artefakter vi bör ha istället för att fokusera på det materiella innehållet så se detta som ett påstående som vi kan diskutera utifrån.
Se det som ett triggermaterial vi förädlar tillsammans
"Jag har en åsikt!" → Skjut ned, tyck till, förstärk!
| Begreppstyp | Kort definition | Typiska kännetecken | Relationer (nyckel) |
|---|---|---|---|
| Avtal | Juridiskt bindande överenskommelse mellan parter. | Skapar rättigheter/skyldigheter. | Innehåller Villkor. |
| Krav | Mätbar/verifierbar “ska”-utsaga (testbar). | Går att kontrollera. | Organiseras i Kravkatalog. Refereras av Villkor. Konkretiserar Policy. Uppfylls av Process. (Tekniska) krav baseras på Profil.” |
| Kravkatalog | Strukturerad samling krav. | Återanvändbar lista. | Innehåller Krav. Refereras av Villkor |
| Policy | Ställningstaganden och mål som operationaliserar principer. | Anger vad och varför (intention/ram). | Härleder från Princip. Konkretiseras av Regelverk/Krav. Operationaliseras av Process. |
| Princip | Långsiktig, teknik-agnostisk vägledande regel. | Styr riktning, inte detaljer. | Formaliseras av Policy. |
| Process | Beskriver hur något genomförs (steg, kontroller, evidens). | Operativt genomförande. | Operationaliserar Policy. Uppfyller Krav (genom kontroller). |
| Profil | Avgränsad/preciserad användning av en standard/specifikation för interoperabilitet. | “Så här använder vi standard/specifikation.” | Bygger på Standard/specifikation. Utnyttjas av tekniska Krav. Kan ingå i Ramverk. |
| Ramverk | Samlad struktur som definierar omfång, begrepp, roller och regleringsstruktur för ett område. | “Paraply” som ordnar flera artefakter så de hänger ihop. | Innehåller/organiserar Policy, Regelverk, Processer, Specifikation och (tekniska) Profiler. Kan refereras av Avtal. |
| Regelverk | Samling tvingande regler som styr beteende, processer eller teknik. | Samlad normmassa. | Formaliseras genom Avtal. Kan referera Krav/Process/Profil/Ramverk/Policy |
| Standard/Specifikation | Extern eller intern teknisk norm (t.ex. OIDC/OAuth2). Huruvida det är en standard eller specifikation beror på vilken organisation/organ som framställt de tekniska normerna. | Normkälla inom eller utanför federationen. | Profileras av Profil. |
| Villkor | Specifika bestämmelser som måste uppfyllas (ofta via avtal). | “Måste” för att få delta/fortsätta. | Är del av Avtal. Refererar till Krav/Process/Profil vid behov. |
![]()