![]()
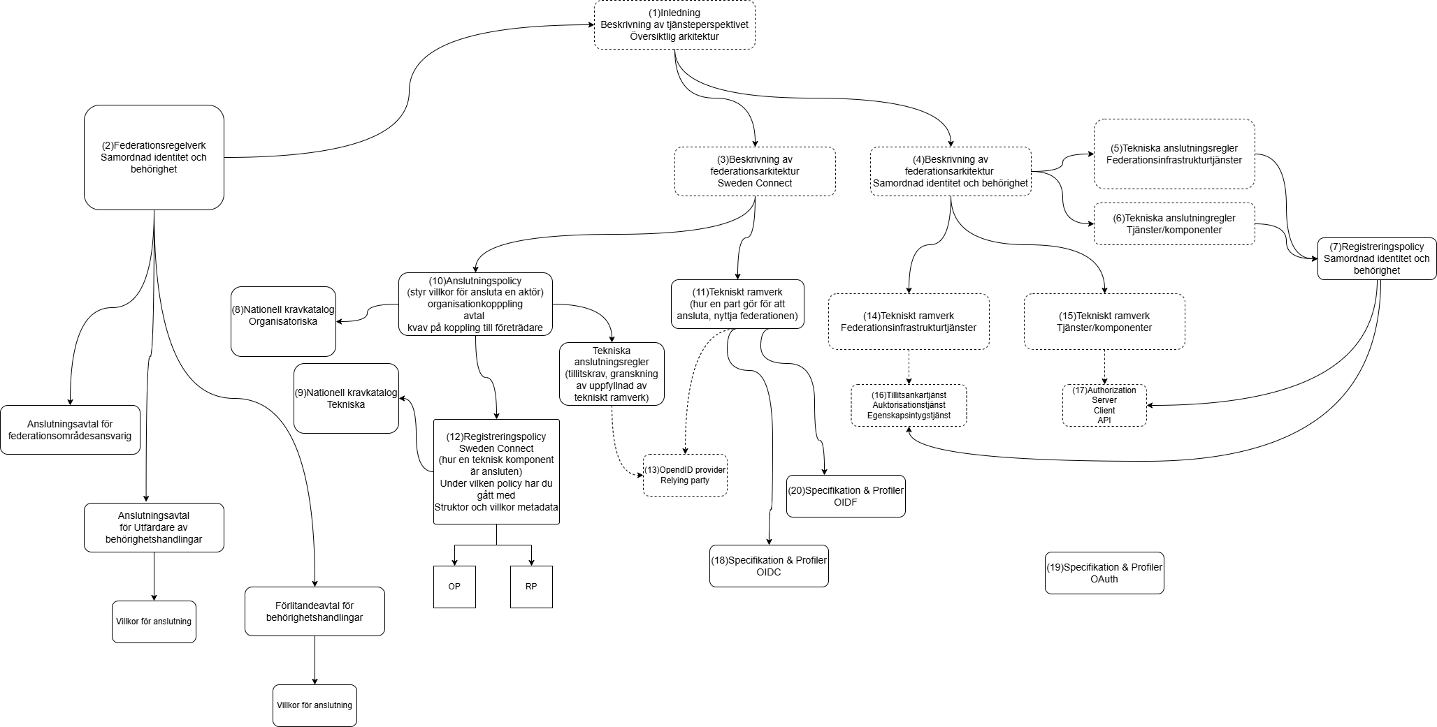
1. Inledning – beskrivning ur tjänsteperspektiv / översiktlig arkitektur
Definition: Övergripande introduktion: syfte, kontext, huvudflöden och översiktlig arkitektur.
Artefaktkoppling: Federationspolicy (principer/roller/översikt).
2. Federationsregelverk – Samordnad identitet och behörighet
Definition: Normerande regler för deltagande: roller, ansvar, skyldigheter, efterlevnad.
Artefaktkoppling: Federationsregler för RP/operatörer samt avtal som bär reglerna juridiskt.
3. Beskrivning av federationsarkitektur – Sweden Connect
Definition: Beskrivning av Sweden Connect-spårets arkitektur och komponentlandskap.
Artefaktkoppling: Federationspolicy + OIDC-profil som gäller Sweden Connect.
4. Beskrivning av federationsarkitektur – Samordnad identitet och behörighet
Definition: Beskrivning av helhetsarkitekturen för samordnad identitet och behörighet.
Artefaktkoppling: Federationspolicy (nationella principer/roller/styrning).
5. Tekniska anslutningsregler – federationsinfrastrukturtjänster
Definition: Verifierbara MUST/SHALL-krav för teknisk anslutning till federationsinfrastruktur.
Artefaktkoppling: Tekniska anslutningsregler för federationsinfrastrukturtjänster.
6. Tekniska anslutningsregler – tjänstekomponenter
Definition: Verifierbara MUST/SHALL-krav för anslutna tjänstekomponenter.
Artefaktkoppling: Tekniska anslutningsregler för tjänster/komponenter.
7. Registreringspolicy – Samordnad identitet och behörighet
Definition: Regler för registrering och livscykel av metadata/tillitsinformation: registrera, validera, publicera, uppdatera, avregistrera.
Artefaktkoppling: Federationsregler/avtal som rör metadata-publicering och operatörsåtaganden.
8. Nationell kravkatalog – organisatoriska
Definition: Återanvändbara organisatoriska krav som blir normativa när de refereras.
Artefaktkoppling: Nationell kravkatalog “Informationssäkerhetskrav” (organisatoriska delar).
9. Nationell kravkatalog – tekniska
Definition: Återanvändbara tekniska krav som blir normativa när de refereras.
Artefaktkoppling: Nationell kravkatalog “Informationssäkerhetskrav” (tekniska delar).
10. Anslutningspolicy – “villkor för att ansluta en aktör”
Definition: Paraply för anslutning: villkor + process/bevisning + hänvisningar till ramverk, anslutningsregler, kravkataloger.
Artefaktkoppling: Villkor för anslutning, anslutningsprocesser, deklarationsmallar samt ev. hantering av åtkomstpolicy.
11. Tekniskt ramverk – “hur en part ansluter och nyttjar federationen”
Definition: Referensarkitektur, flöden och tekniska val (standarder/profiler) för anslutning och nyttjande.
Artefaktkoppling: Tekniskt ramverk för federationsinfrastruktur + tekniskt ramverk för tjänstekomponenter.
12. Registreringspolicy – Sweden Connect (“hur en teknisk komponent är ansluten”)
Definition: Regler för registrering och livscykel av metadata/tillitsinformation: registrera, validera, publicera, uppdatera, avregistrera.
Artefaktkoppling: Federationsregler/avtal som rör metadata-publicering och operatörsåtaganden.
13. OpenID provider / Relying party (streckad “roll/komponent”-box)
Definition: Exempel på ansluten komponent/roll i OIDC-flöden som styrs av profiler och anslutningskrav.
Artefaktkoppling: Federationsregler för förlitande part + anslutningsregler för tjänstekomponenter + OIDC/OAuth-profiler.
14. Tekniskt ramverk – federationsinfrastrukturtjänster (streckad box)
Definition: Detaljerad teknisk beskrivning för federationsinfrastrukturen.
Artefaktkoppling: Tekniskt ramverk federationsinfrastrukturtjänster.
15. Tekniskt ramverk – tjänstekomponenter (streckad box)
Definition: Detaljerad teknisk beskrivning för anslutna tjänster/komponenter.
Artefaktkoppling: Tekniskt ramverk tjänster/komponenter.
16. Tillitsramverk – Auktorisationstjänst/ egenskapsintygstjänst (streckad box)
Definition: Ramverk för tillit kring egenskapsintyg: roller, ansvar och krav för att intyg kan accepteras.
Artefaktkoppling: Regler för utfärdande av egenskapsintyg (markerad “Ingår ej” i underlaget, men hemma här semantiskt).
17. Authorization Server Client API (streckad box)
Definition: Normerat API/kontrakt kopplat till OAuth/OIDC-rollen Authorization Server.
Artefaktkoppling: OAuth/OIDC-profiler + tekniska anslutningsregler som gör API-krav verifierbara.
18. Specifikation & Profiler – OIDC
Definition: Valda OIDC-profiler (interoperabilitet och val/begränsningar).
Artefaktkoppling: OpenID Connect Profile for Sweden Connect.
19. Specifikation & Profiler – OAuth
Definition: Valda OAuth-profiler (interoperabilitet, token exchange).
Artefaktkoppling: Ena OAuth 2.0 Interoperability Profile + Token Exchange Profile.
20. Specifikation & Profiler – OIDF
Definition: Valda OIDF-specar/profiler som normeras och refereras till.
Artefaktkoppling: OIDF-profil.
Nedan är allt till vänster i bilden:
21. Ansökningsmall för federationsområdesansvarig
Definition: Ansökningsunderlag för att initiera/hantera anslutning på styrningsnivå.Artefaktkoppling: Ansöknings-/deklarationsunderlag för anslutning (medlems-/operatörsspåret).
22. Ansökningsmall för Utförare av behörighetshandlingar
Definition: Ansökningsunderlag för rollen utförare av behörighetshandlingar.Artefaktkoppling: Ansökningsmall för utförare av behörighetshandlingar.
23. Villkor för anslutning (vänster box)
Definition: Villkor som måste accepteras för att få ansluta (juridiskt/organisatoriskt och via hänvisning även tekniskt).Artefaktkoppling: Villkor för anslutning.
24. Fortlöpande uppföljning/förvaltning för behörighetshandlingar
Definition: Krav och struktur för fortsatt efterlevnad och uppföljning kopplat till behörighetshandlingar.Artefaktkoppling: Förvaltnings-/uppföljningsspår i anslutningsunderlaget för behörighetshandlingar.
25. Villkor för anslutning (under förvaltningskedjan)
Definition: Villkor kopplade till fortsatt efterlevnad (återanvänder ofta samma villkorsartefakt som box 23).Artefaktkoppling: Villkor för anslutning.
Begreppslista
Federationsregelverk: Normer för deltagande (roller/ansvar/skyldigheter/efterlevnad).
Tekniskt ramverk: Referensarkitektur + flöden + val av standarder/profiler (hur helheten fungerar).
Tekniska anslutningsregler: Verifierbara MUST/SHALL-krav per komponenttyp för teknisk anslutning (checklista).
Anslutningspolicy (teknisk): Paraply som samlar villkor/process/bevisning och hänvisar till ramverk + anslutningsregler + kravkatalog.
Registreringspolicy: Regler för registrering och livscykel av metadata/tillitsinformation.
Kravkatalog: Samling återanvändbara krav som blir normativa när de refereras från andra artefakter.
Specifikationer & profiler: Valda standarder och profiler (OIDF/OIDC/OAuth) som ramverk och anslutningsregler bygger på.
Tillitsramverk: Normering av tillit och ansvar kring intyg (t.ex. egenskapsintyg) och relaterade tjänster.