Vi startar ett arbete som sker parallellt och utanför teamets nuvarande kärnuppdrag att jobba mot realisering av MVP ( arbetet sker med resurser utanför teamet - detta är en platshållare). Syftet är att komma igång med att skapa en publicerbar och återanvändbar struktur för attribut inom Samordnad identitet och behörighet, med fokus på att minska “dialekter” och integrationsbörda för e-tjänster. Bakgrunden är de behov som lyfts från samverkande aktörer att komma igång med detta arbete. Arbetet utgår från fyra attributtyper som först ska definieras och avgränsas. Varje typ bedöms kräva egen diskussion och hantering (t.ex. olika källor, tillitskrav, ansvariga parter och livscykel), för att undvika att allt blandas ihop. SKR och Internetstiftelsen tar fram ett första utkast (0.1) med förslag på typindelning, en nationell minsta kärna och exempel på domänprofiler/mappning (t.ex. skola och vård). DIGG har för avsikt att stå för format, struktur och publiceringsyta och vara avsändare för normering, men inte ta fram definitionerna annat än det som är helt nationellt. Status: |
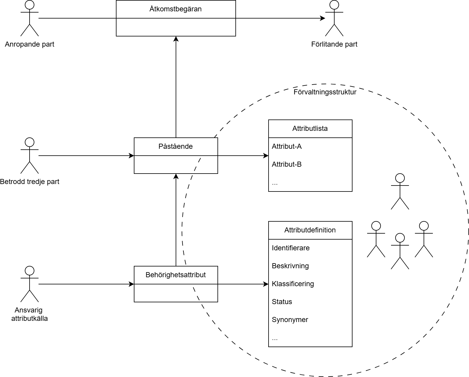
För att kunna etablera samverkan via en digital tjänst krävs att den tjänsteproducerande parten kan fatt ett automatiserat behörighetskontroll. Underlag för sådan kontroll ges i regel i form av utfästelser om identitets- och behörighetsgrundande information.. Användarens identitet kontrolleras i regel genom e-legitimering och för systemaktörer används ofta certifikat som påstår att innehavaren av certifikatet har en viss identitet. Utfästelserna (eller påståendena) om identiteter och behörighetsgrundande information för anropande system och eventuell bakomliggande fysisk användare taggas som olika attribut, paketeras enligt en attributprofil, och förses med en digital stämpel av den part som står som garant för påståendets riktighet.
![]()
Fokus för detta dokument är att beskriva arbetet när man har ett behov av behörighetsgrundande information för ett behörighetsbeslut och hur man säkerställer att denna information uttrycks på ett sätt som främjar interoperabilitet och återanvändbarhet.
Arbetsgruppen har i uppdrag att skapa en gemensam och hållbar grund för hantering av behörighetsattribut i federativa och sektorsgemensamma sammanhang.
Syftet är att bidra till en enhetlig, interoperabel och långsiktigt förvaltbar modell som kan användas av kommuner, regioner och nationella aktörer.
Uppdraget omfattar att:
![]()
Nya attribut ska endast definieras när befintligt attribut saknas.
Rekommendera selektiv användning
Attributsdefinitionskatalogen beskriver möjliga behörighetsattribut. Vid varje enskilt användningstillfälle ska endast de behörighetsattribut som är relevanta för ändamålet användas.
Nedan listas ett antal användningsfall som vi använder som utgångspunkt i arbetet med behörighetsattribut och attributlistor. Syftet är att belysa olika organisatoriska och federativa situationer där identitet, hemvist, utfärdare och företrädd organisation kan skilja sig åt.
Exemplen är hämtade från kommunal verksamhet men kan kompletteras med mönster från andra verksamheter.
Direkt anställning och extern e-tjänst
Agneta har en e-tjänstelegitimation som är utfärdad av Lunds kommun, där hon är anställd.
I sin roll som lärare i Lunds kommun vill hon logga in och använda en e-tjänst från Skolverket.
Gemensam IT-organisation som utfärdare
Görans e-tjänstelegitimation är utfärdad av SML-IT, som är gemensam IT-organisation för flera kommuner.
Göran är anställd som bygglovshandläggare i Lysekils kommun och vill logga in i en e-tjänst från Lantmäteriet.
Flera organisatoriska dimensioner (utfärdare, hemvist och uppdrag)
Lars har en e-tjänstelegitimation utfärdad av Höglandets IT-förbund.
Han är anställd på Aneby kommuns miljökontor som livsmedelsinspektör.
För närvarande utför han ett uppdrag åt Jönköpings kommun och har inom ramen för detta genomfört en inspektion. Han ska nu logga in i Livsmedelsverkets e-tjänst.
Denna uppsättning användningsfall hjälper oss att pröva hur behörighetsattribut behöver beskriva:
Ytterligare ett krav är att det i vissa situationer kan vara viktigt att kunna uttrycka från vilken källa ett attribut härrör sig. Till exempel vid utgivning av en mobil e-legitimation utifrån en legitimering med en fysisk e-legitimation kan det vara tvunget att säkerställa att identiteten härrör från den fysiska e-legitimationen och inte inte från en annan attributkällan.
För att säkerställa långsiktig hållbarhet, interoperabilitet och tydligt ansvar behöver attributsdefinitioner och attributlistor förvaltas i en definierad struktur med tydliga roller och mandat.
Följande roller och ansvar BÖR etableras:
Notera att vissa attribut alltid föds från en nationellt gemensam källa (tex Skatteverkets Navet, Socialstyrelsens HOSP-register). Attributdefinitionerna för dessa attribut hanteras också via en domänkoordinator, även om parten ansvarig för källan har mycket att säga till om. |
| Domän | Domänkoordinator |
|---|---|
| Hälso- och sjukvård (Health) | E-hälsomyndigheten |
| Skola och utbildning (edu) | SIS |
| Forskning och högre utbildningar | SUNET |
| Transport | Transportstyrelsen |
Exempel på förvaltningsstruktur - Transportsektorn
|
Inom ett verksamhetsområde så behöver parterna komma överens om vilka behörighetsattribut som som ska användas för att tjänsteproducenter att utvärdera anropande parts juridiska behörighet att utföra förfaranden inom tjänsten. Olika domäner styrs ofta av delvis olika lagstiftning och kan därför kräva domänspecifika behörighetsattribut för att kunna genomföra behörighetskontroller.
Här ger vi vägledning kring hur attributlistor bör livscykelhanteras för bibehållen interoperabilitet.
För att stödja livscykelhantering av attributlistor utan att störa verksamheters behov av robust digital samverkan, bör man tillämpa följande rekommendationer:
Notera att det för specifika situationer där förutsättningar finns för att driva igenom brytande revideringar utan negativ verksamhetspåverkan för samverkande parter, kan det vara att föredra. |
När man har behov av ett attribut som man vill inkludera i en attributlista bör man på ett strukturerat sätt söka om det finns ett redan definierat attribut som fyller behovet innan man definierar ett nytt attribut.
![]()
När man slutit en överenskommelse kring en attributlista som ska användas behöver samverkande parter implementera stöd för den. Legitimeringstjänster behöver kunna informationsförsörja attribut i attributlistan och e-tjänster behöver implementera dem för att styra behörigheter i e-tjänsten. Man kan utöver en överenskommelse om vilka attribut som ska användas också definiera scopes för attributbeställningar för att underlätta beställning. E-tjänster kan beställa behörighetsattribut explicit via claims eller i bulk via scope.
Exempel: En E-tjänst begär legitimering av en användare och instruerar legitimeringstjänsten om vilka scopes och claims som krävs eller önskas.
GET https://op.example.se/authorize?
response_type=code
&client_id=rp-client-123
&redirect_uri=https%3A%2F%2Frp.example.se%2Fcallback
&scope=openid%20profile%20email
&state=af0ifjsldkj
&nonce=n-0S6_WzA2Mj
&claims=%7B
%22id_token%22%3A%7B
%22acr%22%3A%7B%22essential%22%3Atrue%7D
%7D%2C
%22userinfo%22%3A%7B
%22given_name%22%3A%7B%22essential%22%3Atrue%7D%2C
%22family_name%22%3A%7B%22essential%22%3Atrue%7D%2C
%22birthdate%22%3A%7B%22essential%22%3Afalse%7D
%7D
%7D |
I exemplet begärs scopen openid, profile och email. Utöver dessa grupperingar begär man explicit attributen id_token och given_name, family_name och birthdate från userinfo. Betydelsen av essential-märkningen för respektive attributbegäran är om det attributet är obligatoriskt ("essential": true) eller valfritt att bifoga ("essential": false).
Legitimeringstjänsten (även 'OP' i OIDC, eller 'IdP' i SAML) tillför behörighetsattributen, med värden inhämtade från e-legitimationen eller attributkällor av olika slag.
Legitimeringstjänster BÖR hantera synonymer enligt attributdefinitioner, dvs att om en förlitande part begär ett attribut med någon av dess synonyma identifierare bör detta kunna hanteras utan att generera fel. Det är hjälpsamt för att kunna hantera livscykelhantering av behörighetsattribut. |
Ett viktigt attribut som kan hänföra sig till den organisatoriska dimensionen är orgAffiliation och andra uppdragsrelaterade behörighetsattribut.
Notera att man som princip ska minimera information som man delger om en användare, så alternativ 2 bör användas sparsamt. |
Ett behörighetsattribut inom Samordnad identitet och behörighet definieras behöver i sin definition inkludera följande metainformation:
Som identifierare av attribut eller andra semantiska objekt i en interoperabel infrastruktur används i regel formaten Object Identifier (OID), HTTP-URI, eller ett textuellt namn utan format.
|
Om man använder textuella namn eller URI:er brukar identifieraren även benämnas "attributnamn".
Object Identifier (OID)En OID som URN (t ex urn:oid:2.5.4.42) är en globalt unik och hierarkiskt strukturerad identifierare bestående av en numerisk sträng enligt ITU-T X.660 / ISO/IEC 9834. En OID:
OID definierar den semantiska identiteten oberoende av teknisk representation eller kontext. OID ägs och förvaltas i ett OID-träd. Är stabil över tid och används för:
OID svarar på frågan om vad något är:
HTTP-URIEn HTTP-URI är en kontextuell identifierare som används inom en specifik modell, profil eller implementation för att referera till ett objekt som definieras av en OID. En HTTP-URI:
En HTTP-URI är inte i sig en global semantisk identifierare. En HTTP-URI förvaltas inom ramen för en specifik specifikation, federation eller implementation. HTTP-URI svarar på frågan om hur begreppet fungerar här och nu:
Relationen mellan OID och HTTP-URIFöljande princip gäller: En HTTP-URI refererar till ett objekt vars semantiska identitet definieras av en OID. En HTTP-URI utgör en kontextuell identifierare som används inom en viss modell eller implementation. Den pekar på en OID, vilken utgör den globala och långsiktigt stabila identifieraren för objektet. OID:en är i sin tur knuten till den formella semantiska definition som entydigt beskriver objektets betydelse. Relationen kan beskrivas som en semantisk identifieringskedja:
Den semantiska definitionen är således knuten till OID, inte till HTTP-URI. OID definierar objektets identitet. HTTP-URI är ett kontextuellt alias. InteroperabilitetsanalysOID utgör den globala semantiska identifieraren, men saknar i sig den kontextuella precisering som krävs för interoperabilitet inom en federation. Samma OID kan användas i flera federationer men ges olika kontextuell innebörd beroende på:
Ett exempel OID 2.5.4.10 identifierar begreppet organizationName på en generell semantisk nivå. Dock gäller:
Det är således inte OID:en i sig som definierar attributets interoperabla betydelse inom federationen, utan den federationsspecifika HTTP-URI och dess profildefinition. OID säger:
HTTP-URI i federationen säger:
|
För att möjliggöra interoperabilitet och tillförlitliga åtkomstbeslut i federativa infrastrukturer behöver attribut klassificeras. Klassificeringen tydliggör vad ett attribut representerar, i vilken kontext det är giltigt samt hur det bör tolkas och användas. Detta minskar risken för feltolkningar, särskilt vid informationsutbyte mellan organisationer eller över landsgränser, och skapar en stabil grund för både tekniska implementationer och policybeslut.
Som grund för klassificeringen görs en åtskillnad mellan attribut som beskriver subjektets identitet, hur det representeras tekniskt och organisatoriskt, samt vilka relationer, mandat och rättigheter som gäller i en viss kontext. Vidare särskiljs attribut som möjliggör kommunikation med individer från sådana som beskriver själva transaktionen, exempelvis uppgifter om autentisering eller intygsutgivning. Ur ett IAM-perspektiv är denna uppdelning central, då olika attributkategorier har skilda egenskaper avseende stabilitet, tillitsnivå och förekomst av ansvarig utfärdare, vilket i sin tur påverkar hur de bör användas som underlag för åtkomstbeslut.
Attribut BÖR typas enligt följande:
|
HypotesAlla attribut är inte av samma slag. Attribut kan exempelvis:
Dessa är ontologiskt olika. Attribut ska därför kategoriseras efter vad de representerar och efter deras semantiska natur. Attribut som påverkar åtkomstbeslut får inte blandas med beskrivande eller "dekorativa" attribut. AttributmodellI federativa miljöer används attribut för att:
Trots detta behandlas attribut ofta som en enhetlig mängd egenskaper. I praktiken representerar de dock fundamentalt skilda semantiska kategorier. När dessa kategorier inte hålls isär uppstår otydliga behörighetsbeslut, bristande tillitsbedömningar, juridisk osäkerhet och försämrad interoperabilitet, vilket i sin tur försvårar standardisering. Begreppet organisation är ett tydligt exempel på denna problematik. Det används i flera olika betydelser, exempelvis som:
När dessa betydelser sammanblandas uppstår otydlighet i ansvar, mandat och tillit, vilket leder till felaktiga behörighetsbeslut, oklara rättsliga relationer och interoperabilitetsproblem. Teknisk aktörPlaceholder för subject som kan vara api, api-klienter, etc. |
Frågor
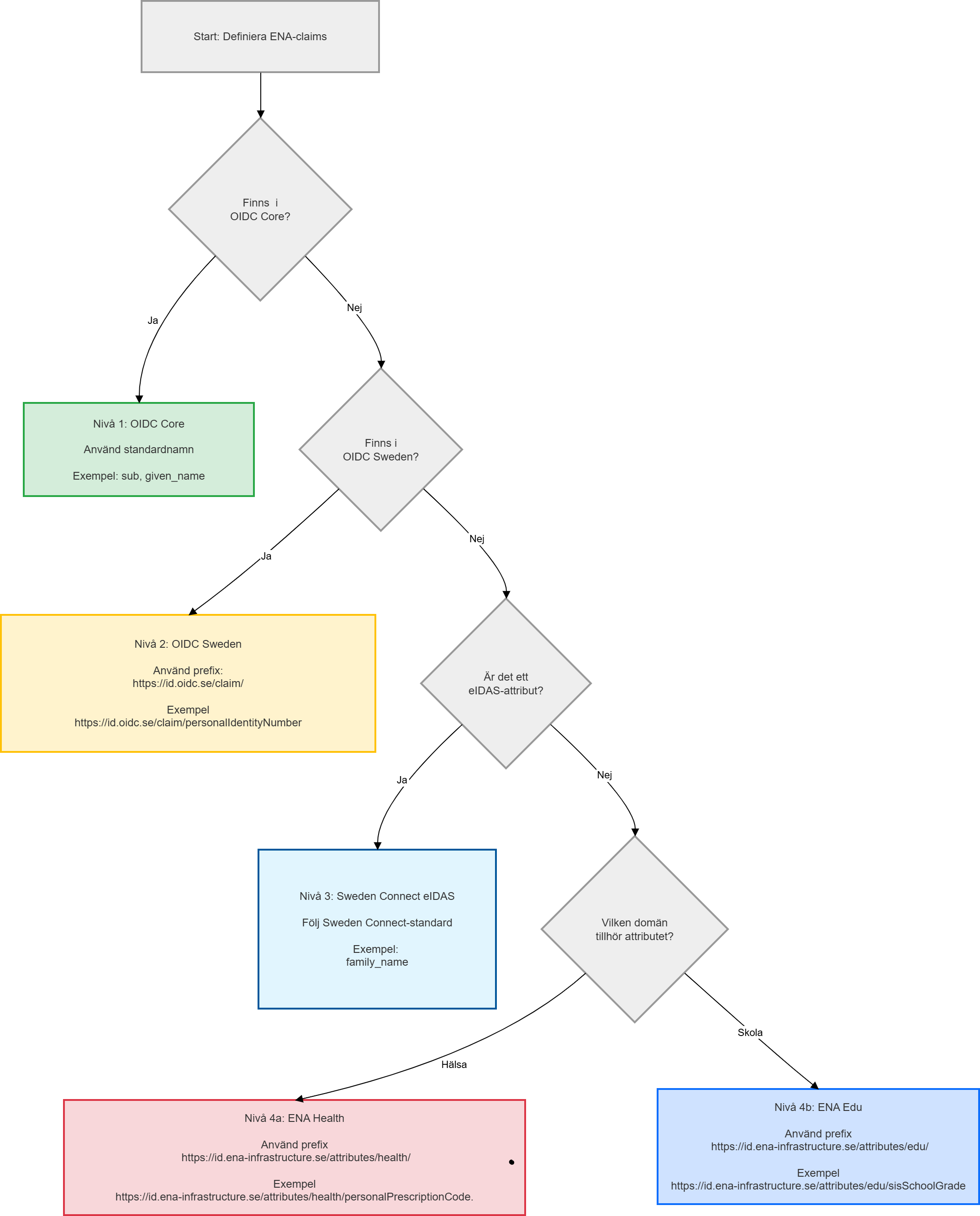
Namnen är hämtade från OIDC Core, OIDC Sweden och inspirerade av Sambis attributprofil. Domänen health kommer mycket från Ineras IdP då de också är överenskomna med Ehälsomyndigheten. Sweden Connect har gett eIDAS-namnen. Se referenser.
För att avgöra vad ett attribut eller claim ska heta och vilket scope ett claim eventuellt ska tillhöra, behövs en beslutsordning med hänvisning till befintliga standarder. Här har vi valt att illustrera denna beslutsordning i form av beslutsträd.
För att bestämma vilket namn ett claim ska ha, se nedan för beslutsträd.
![]()
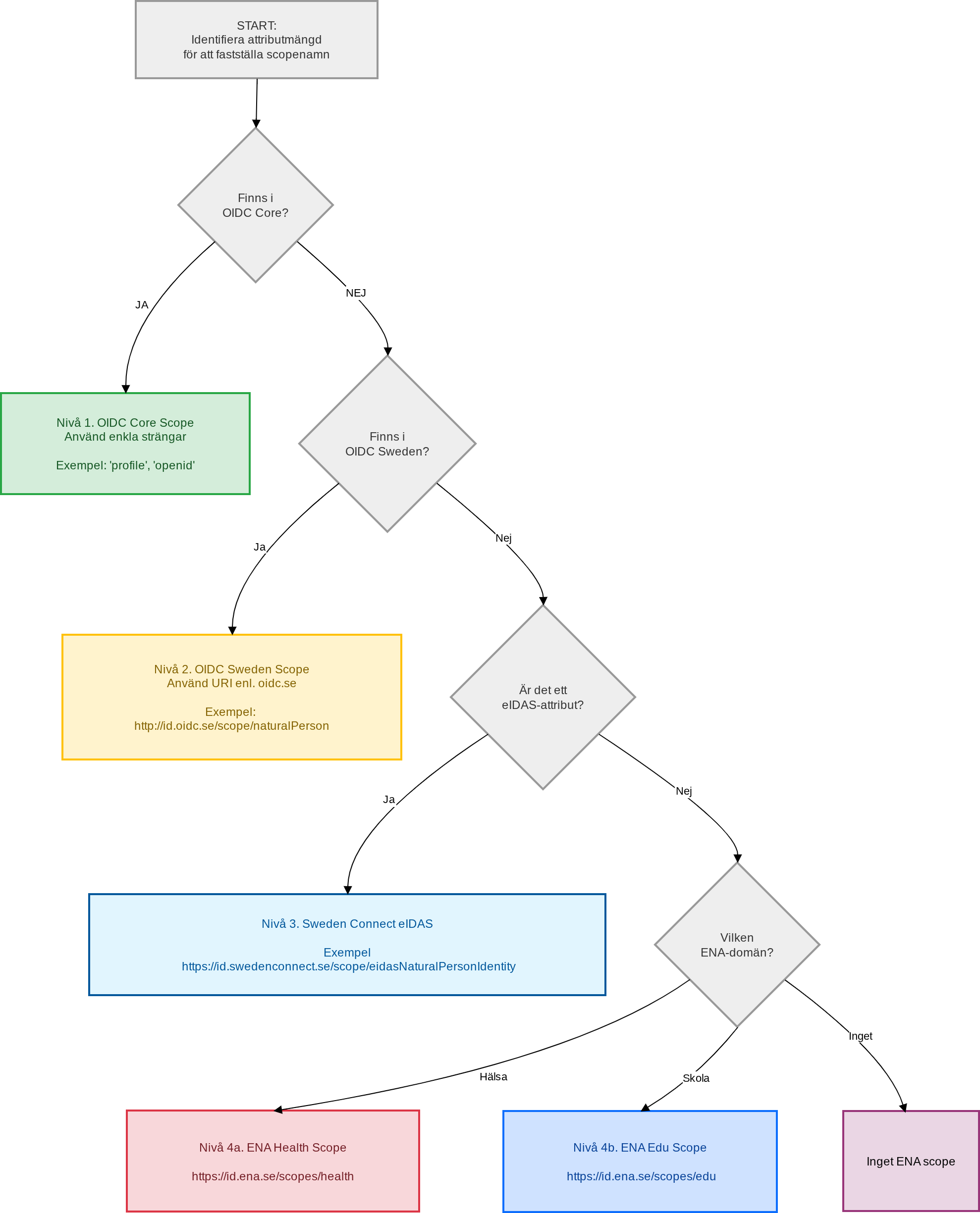
För att bestämma vilket scope ett claim eventuellt ska tillhöra, se beslutsträd nedan. Observera att domänansvarig kan bestämma en ökad granularitet, se attributlistan för exempel. Det kan också vara så att ett claim kan sakna scope.
![]()
Nedan första utkastet på attributlistan, den ska i detta läge ses främst som ett försök till att bestämma formatet då det är önskvärt att hålla ihop beskrivningen men ändå kunna filtrera på olika sätt. |
Här finns ett antal frågor att besvara innan vi kan detaljera attributramverket.
I den överenskommelse som finns mellan regionerna och E-hälsomyndigheten när det gäller den SAML-propageringslösning för åtkomst till NLL har man etablerat en namnstandard för attribut som härrör sig från IdP:n. Ett exempel på detta är https://idp.inera.se/attributes/identityProviderForSign Som man kan se så innehåller attributnamnet referens till en organisation. En mera neutral namngivning på detta attribut kunde vara https://federationer.se/attribute/idp/1.0/identityProviderForSign
I vissa användningsfall är det viktigt för e-tjänsten som begär attributen att skilja på om attributen kommer från själva e-legitimationen eller från attributkällan. För Ineras IdP så går det att peka ut certifikatets givenName med attributet urn:credential:givenName. Motsvarande attribut som hämtas från katalogen är http://sambi.se/attributes/1/givenName eller urn:oid:2.5.4.42 (enligt Sweden Connects namnsättning), beroende på vilken IdP man ansluter till. I det senare fallet finns det ingen metod att peka ut attributet som är e-legitimationsspecifikt.
Det spännande attributet orgAffiliation som heter urn:oid:1.2.752.201.3.1 enligt Sweden Connect och som i Ineras fall betyder att källan är katalogen, knutet till uppdraget, att jämföra med https://idp.inera.se/attributes/userOrgAffiliation som är knutet till en personpost i katalogen, oberoende av uppdrag men beroende på vilken organisation som användaren tillhör.
Vi skulle kunna tänka oss följande motsvarande attribut i ramverket
https://id.ena-infrastructure.se/attributes/health/1.0/orgAffiliation
https://id.ena-infrastructure.se/attributes/health/1.0/userOrgAffiliation
Vissa attribut kan relatera till en anställds organisationstillhörighet eller uppdrag/roll, hur ska e-tjänsten kunna skilja på detta? I Ineras fall när det gäller den anställdes HSAid beror det på vilka andra attribut som e-tjänsten begär. Observera skillnaden mellan ett HSAid som är knutet till e-legitimationen och HSA-id som finns i katalogen. I den senare kategorin finns ingen namnsättning som skiljer på organisationstillhörighet och uppdragssituation.
När det gäller domänspecifika attribut inom vård och omsorg finns "health" med i attributnamnet https://id.ena-infrastructure.se/attributes/health/healthcareProfessionalLicenseIdentityNumber bland de attribut som används för åtkomst till NLL och är överenskommet med E-hälsomyndigheten och regionerna.
Ska attributnamnen ha en namnstandard som medger versionshantering enligt mönster från Sambi?
Exempel från Sambi: http://sambi.se/attributes/1/givenName
Om vi använder det i ramverket: https://federationer.se/attribute/1.0/givenName
Fördelar: om ett attribut får en annan betydelse, till exempel en annan värdemängd, behöver vi inte hitta på ett helt nytt namn utan bara byta som i detta fall 1.0 till 2.0. Den praktiska konsekvensen är att det är ett helt nytt attribut som kan leva parallellt med det gamla. Fråga: har detta någonsin använts i Sambi?
En semantisk eller redaktionell uppdatering i profil → tekniskt breaking change Konsekvens: Versionsnumret i attributnamnet fryser på “1” för alltid. Det beror på att man undviker kostnaden för att byta – vilket gör versionen semantiskt meningslös. Designprinciper som brukar fungera bättre: Attributidentifieraren ska vara stabil Slutsats: inget versionsnummer i attributnamnet, regel för detta arbete. |
Vägledning för hantering av behörighetsattribut (SKR)
Stöd för upphandling av e-underskrifter (SKR)
Behörighetsmodell för vård och omsorg (Inera)
Vägledning elektronisk underskrift (SKR)
För SAML finns det exempel på metadata, inloggningsbegäran (request) och svar (assertion). Det kan vara värt att studera dessa exempel för att förstå hur SAML fungerar.
IdP Bas från Inera SAML-profil
För OIDC finns motsvarande här
IdP Bas från Inera OIDC-profil
DISCLAIMER: Inom detta arbete ska vi inte modellera hur behörighetsstyrande attribut är strukturerade i attributkällor, men vi tänkte lite kring detta i tidigt skede av arbetet och har sparat vårt arbetsmaterial i detta appendix.

Länk till editor för att editera modell...
|
|
|
Inom hälsosektorn används en attributprofil, i vilken man kan uttrycka att en användare kan ha ett antal olika systemspecifika rolltilldelningar (SystemRole), vårdspecifika uppdrag (Commission), samt så kallade administrativa uppdrag (AdminCommission) inom ett visst organisatoriskt omfång (AuthorizationScope). Notera att Ineras IdP låter användaren välja vilken av uppdragen som ska representeras som "aktivt" och då få sina claims kopierade till rotnivån i intyget. Alla uppdrag kan även bifogas (allCommissions) och då kan eTjänsten låta användaren välja vilket uppdrag som ska användas för åtkomstbeslut, loggning, m.m. i e-tjänsten.
|