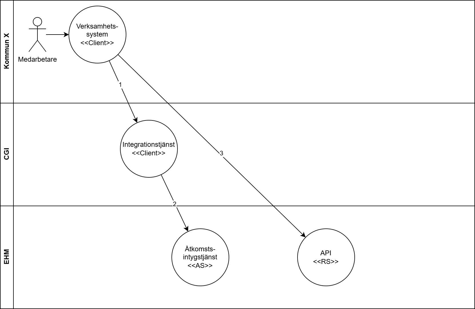
En kommun med behov av behov av integration med E-hälsomyndigheten realiserar denna integration med en tjänst från CGI.
![]()
Utestående frågor:
![]()
Tillitsramverket reglerar summan av tillitsskapande villkor som ska uppfyllas. Villkoren "aktiveras" av en medlems engagemang inom federationen, d.v.s. när en teknisk komponent av en viss typ ansluts regleras villkoren med automatik för komponenten, verksamheten som ansvarar för och handhar komponenten, samt den juridiskt ansvariga organisationen.
Exempelskrivning:
Om och när du som medlem i federationen Samordnad identitet och behörighet ansluter en teknisk komponent behöver du som medlem säkerställa att kraven i Tillitsramverk - Bas ((referens: Kravkatalog och Ena tillitsmärken) uppfylls. Vilka krav som är tillämpliga styrs av tillitsramverkets definition av en komponentens förmågor. Villkoren kan träffa ansvarig organisation som helhet, den verksamhet inom organisationen som ansvarar för komponenten, och/eller komponenten själv.
Samordnad identitet och behörighet förbehåller sig rätten att ensidigt revidera krav årligen. Detta görs för att kunna bibehålla en stabil tilllitsskapande grund över tid i en föränderlig värld avseende informationssäkerhets- och cybersäkerhetsläge.
De tekniska komponenter du som medlem ansluter till federationen Samordnad identitet och behörighet ska vara följsam gentemot Samordnad identitets tekniska ramverk för de integrationer
...
Tänk “lager” från mest övergripande (policy) till mest specifikt (tekniska profiler):
Aktörskvalificering och avtalsvillkor (Infrastrukturnivå, organisations-/styrningslager)
Normerar: vem som får ansluta, på vilka villkor, och hur anslutning godkänns.
Innehåller inte: tekniska detaljer per protokoll.
Normerar: vad som gäller, vilka gemensamma tekniska krav som gäller i federationskontexten, men uttryckt teknikneutralt (t.ex. “stark autentisering”, “spårbarhet”, “nyckelhantering”, “metadata-kvalitet”).
Innehåller inte: exakta SAML/OIDC-fält eller profilparametrar.
Normerar: processen för hur en operatör registrerar en aktörs tekniska komponent (IdP, OP, SP, RP, API-gateway, attributkälla etc.), vilken evidens som krävs, test/validering, driftsättning, ändringshantering.
Innehåller: teknikberoende krav och flöden (eftersom registreringen skiljer sig mellan SAML och OIDC).
Normerar: exakta standarder, profiler, options, “MUST/SHOULD/MAY”, interoperabilitet, samt referens till testprofiler.
Beroende: både teknik och federationskontext
----------------------------------
Denna anslutningspolicy fastställer villkor och krav för att en organisation ska kunna anslutas som Federationsmedlem i SIB via en Anslutningsoperatör. Policyn ska:
säkerställa att Federationsmedlemmar uppfyller federationsgemensamma krav,
reglera ansvar och skyldigheter mellan Anslutningsoperatör och Federationsmedlem,
beskriva principer för anslutning, uppföljning, avstängning och återkallelse på medlemsnivå.
2.1. Policyn omfattar:
medlemskriterier och åtaganden,
ansvar för metadata, nycklar, incident och förändring,
principer för registrering, publicering och avpublicering,
principer för avstängning/återkallelse på medlemsnivå.
2.2. Policyn omfattar inte:
detaljerade protokollparametrar och fält (Tekniskt ramverk),
detaljerade registreringssteg och valideringsregler (Registreringspolicy),
ackreditering av Anslutningsoperatör (se separat policy).
Federationsmedlem: organisation som ansluter via Anslutningsoperatör och publicerar/driver entiteter/komponenter i federationskontext.
Anslutningsoperatör: organisation som ansluter och hanterar Federationsmedlemmar och deras livscykel.
Federationsoperatör: organisation som styr federationen på övergripande nivå.
5.1. Federationsmedlem ansluts under Anslutningsoperatörens tillitskedja.
Tillitskedja (princip):
Federationsoperatör → Anslutningsoperatör → Federationsmedlem → Federationsmedlemmens entiteter
5.2. Konsekvens:
Avstängning eller återkallelse av Federationsmedlem påverkar normalt endast Federationsmedlemmen och dess entiteter.
För att godkännas som Federationsmedlem ska organisationen:
kunna ingå avtal med Anslutningsoperatör,
ha utsedda kontaktfunktioner för teknik, säkerhet och verksamhet,
kunna uppfylla tillämpliga krav i Tekniska anslutningsregler,
implementera relevanta krav i Tekniskt ramverk för den entitetstyp som ansluts,
genomgå registrering och validering enligt Registreringspolicy.
Federationsmedlemmen ska:
säkerställa att publicerad information och metadata är korrekt, aktuell och spårbar,
skydda kryptonycklar och tillämpa nyckelrotation samt hantera kompromettering,
följa krav på loggning och spårbarhet enligt Tekniska anslutningsregler,
använda rätt miljöer och inte använda produktionsdata i testmiljö,
följa incident- och ändringsrutiner och informera Anslutningsoperatör vid händelser som kan påverka tillit eller interoperabilitet,
medverka i omprövning och uppföljning när detta krävs.
8.1. Federationsmedlemmen ska ha ett undertecknat anslutningsavtal med Anslutningsoperatör innan produktionsanslutning.
8.2. Avtalet ska minst reglera:
ansvarsfördelning, kontaktvägar och rapporteringskrav,
villkor för publicering, uppdatering och avpublicering,
villkor för avstängning/återkallelse och rättelsefrister,
incidenthantering och samverkan,
uppföljning och möjlighet till kontroll.
9.1. Anslutningsoperatören prövar ansökan baserat på:
organisations- och kontaktkontroller,
teknisk validering enligt Registreringspolicy,
uppfyllnad av Tekniska anslutningsregler och Tekniskt ramverk.
9.2. Federationsmedlemmen anses ansluten när:
avtal är tecknat,
registrering/validering är genomförd,
entiteter/komponenter är publicerade enligt Registreringspolicy.
10.1. Anslutningsoperatören får:
genomföra periodisk uppföljning och stickprov,
begära kompletteringar och åtgärdsplan,
kräva omprövning vid incident eller större förändring.
10.2. Federationsmedlemmen ska:
åtgärda avvikelser inom överenskommen tid,
vid behov tillfälligt begränsa funktion eller avpublicera för att minska risk.
11.1. Anslutningsoperatören kan besluta om avstängning eller återkallelse om:
väsentliga krav i policy, avtal eller tekniska anslutningsregler inte uppfylls,
publicerad metadata är felaktig eller inaktuell och inte rättas,
incidenter hanteras bristfälligt eller inte rapporteras,
Federationsmedlemmens tekniska implementation inte längre är interoperabel på ett sätt som påverkar federationen.
11.2. Vid avstängning/återkallelse ska Anslutningsoperatören:
genomföra teknisk avpublicering/ogiltigförklaring enligt Registreringspolicy,
dokumentera beslut och kommunicera till Federationsmedlemmen,
informera Federationsoperatören vid väsentliga händelser enligt överenskommen rutin.
y