Remiss - förslag till specifikation för basuppgifter i intyg
E‑hälsomyndigheten bjuder in berörda aktörer att lämna synpunkter på förslaget till informationsspecifikation och teknisk profilering för basuppgifter i intyg. Syftet är att kvalitetssäkra innehållet och säkerställa att specifikationen motsvarar verksamheternas behov innan vidare nationell etablering.
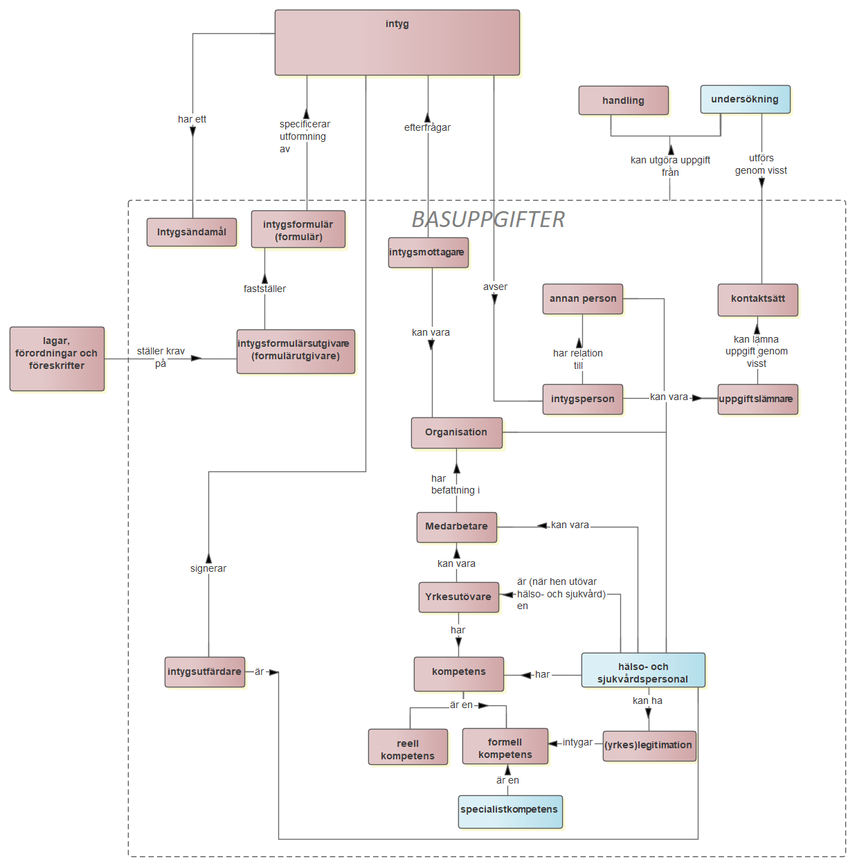
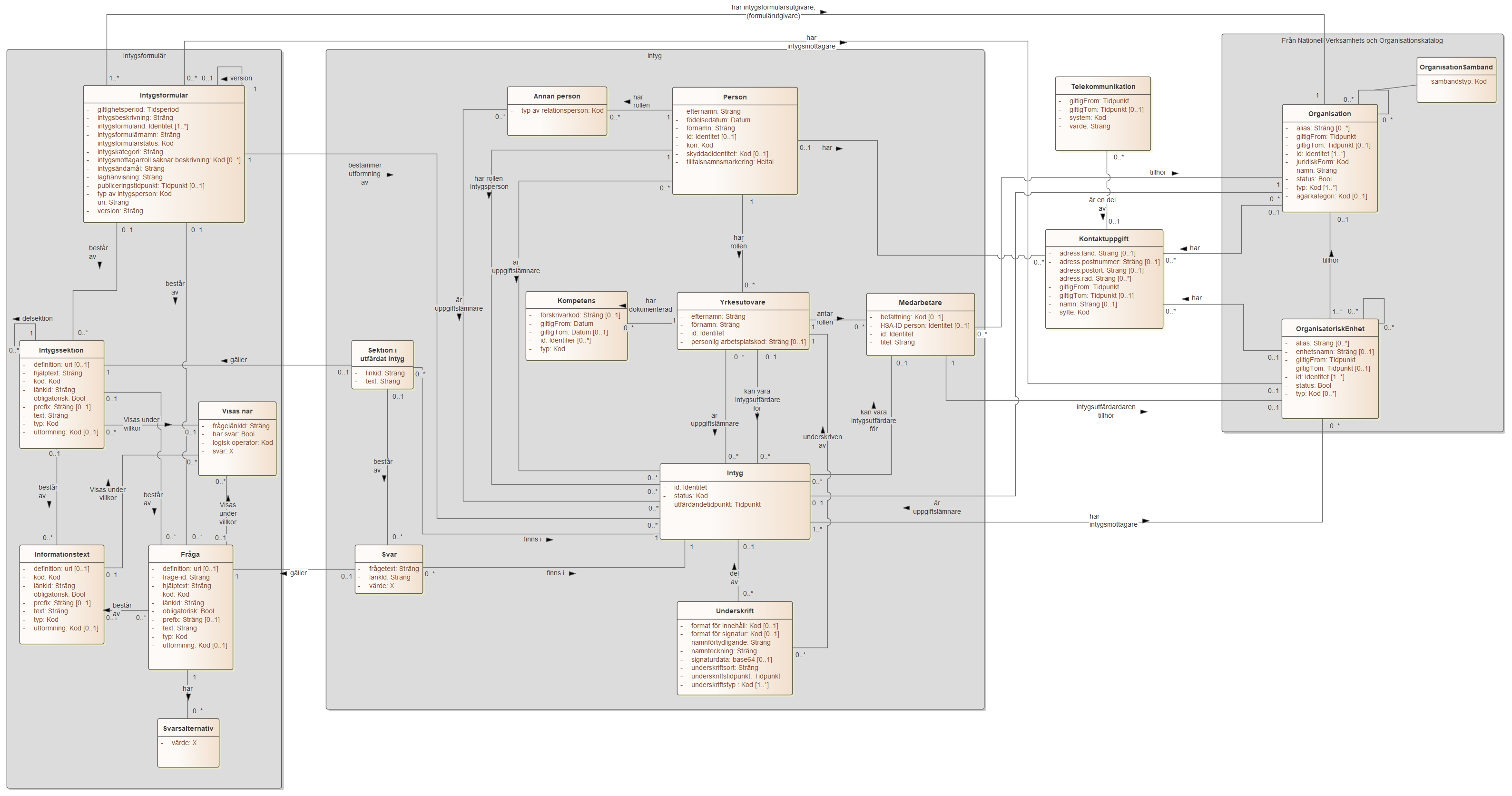
Basuppgifter är de grundläggande uppgifter av administrativ karaktär som enligt föreskrift ska ingå i ett intyg. Förslagen har tagits fram i samverkan med flera myndigheter och aktörer. Remissen utgör ett viktigt steg i processen för att specifikationen på sikt ska kunna fastställas som en Nationell Gemensam Specifikation (NGS).
Ta del av materialet
- Informationsspecifikation och teknisk profilering*
- Svarsformulär för remissen
(svarsfrist: 2026‑05‑07)
Länk till Begreppsmodell_basuppgifter, informationsmodell_basuppgifter och Modell för standarfrågor för basuppgifter
Vi välkomnar synpunkter som kan bidra till ett mer enhetligt och ändamålsenligt informationsutbyte mellan hälso‑ och sjukvård, socialtjänst och tandvård. Era inspel hjälper oss att kvalitetssäkra innehållet.
Tack för att ni medverkar i arbetet.
*OBS Den tekniska profileringen, inklusive tabellen över kodverk och värdeuppsättningar, är för närvarande under arbete och ännu inte komplett.