You are viewing an old version of this page. View the current version.

Compare with Current View Page History

« Previous Version 59 Next »

Intressentanalys Anette Sunna

I samband med att uppdraget startades upp genomfördes en intressentanalys, för att identifiera olika intressenter/målgrupper som på ett eller annat sätt skulle kunna påverkas av ett nationellt vårdsökssystem. Bilden nedan illustrerar de aktörer som identifierades på intressentanalysen. 


En prioritering av de olika intressenterna genomfördes också med följande resultat: xxxx


Baserat på intressentanalysen bestämdes vilka intressenter som skulle prioriteras i ett tidigt skede. Då vårdlotsar identifierades som den primära målgruppen för ett vårdsöksystem beslutades att involvera vårdlotsar och motsvarande roller i behovsanalysen. 

prioriteringsordning

viktning

Behovskartläggning Anette Sunna 

För att kartlägga användarbehoven för ett vårdsöksystem har slutsatserna i tidigare utredningar som gett upphov till uppdraget analyserats. Följande rapporter har gett upphov till uppdraget och innehåller beskrivningar av de bakomliggande behoven.

RapportUtgivareReferens
Projekt HänvisningSKRLänk till rapporten
SOU: Vägen till ökad tillgänglighetSocialdepartementetLänk till rapporten
Delrapportering: Information om vårdkapacitet för ökad tillgänglighetSocialstyrelsenvisst kan vi referera till en delrapport?

Rådata i form av enkätsvar har begärts ut från Tillgänglighetsutredningen för att ge en bild av de behov som identifierats där för målgruppen vårdlotsar.


För att komplettera bilden och mer specifikt undersöka kraven på ett vårdsöksystem har ytterligare intervjuer genomförts. Initialt kontaktades vårdlotsar som deltagit i SKR:s vårdlotsnätverk, enligt en kontaktlista som förmedlades av SKR. Då intervjuerna tidigt indikerade hur centrala avtal är i vårdlotsens arbete, identifierades en ny målgrupp som kunde bidra med väsentlig kunskap, nämligen avtalschefer och avtalshandläggare. Därför efterfrågades kontakter inom denna målgrupp från vårdlotsarna som intervjuats. Nedan en sammanställning av de intervjuer som hittills genomförts:

MålgruppRegioner representeradeAntal respondenter
Vårdlotsar eller motsvarandeVGR, Kalmar, Stockholm, Dalarna, Kronoberg, Skåne, Östergötland9
AvtalscheferVGR, Östergötland2

Analys av befintliga system

  • 2 Socialstyrelsen: Väntetider och kapacitet
  • 6 Region Stockholm: eRemiss Karolinska, Vårdövergångar, Vårdgivarguiden, Lokal HSA-katalogen EK, Belport, Väntetidsrapportering och Masterdata-plattformen

Nuläge för nationell hänvisning

Målgruppsbeskrivning

Efter genomförda intervjuer och inläsning av tidigare material utkristalliserade sig en bild av vårdlotsarna och deras behov. Målgruppen vårdlots har sammanställts i form av en så kallad persona, dvs en fiktiv karaktär som är tänkt att representera målgruppen och beskriva dess mål, behov, typiska attityder och beteendemönster. 





Processkartläggning

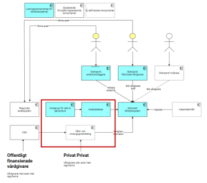
Idag finns det nyanser i hur regionerna arbetar med hänvisning till andra regioner avseende vård som inte kan tillgodoses inom vårdgarantin av den egna regionen.

Nedan beskriven process kan användas som en generell utgångspunkt.


När en patient i en remissbekräftelse får information om att remitterad vårdenhet inte kan utföra vård inom vårdgarantins gränser (90 dagar) erbjuds hen ett val att åberopa vårdgarantin. Detta görs genom att kontakta vårdgarantikansliet eller vårdlotsen i regionen (inte alla regioner har en vårdlots). Vårdlotsen informerar patienten om dess rättigheter och kontaktar därefter vårdenheten för att diskutera möjliga lösningar. Initiering av vårdlotsning kan dock initieras på andra sätt också. I några regioner förekommer proaktiv hänvisning, det vill säga att vårdenheter och vårdlotsar ser över aktuella väntelistor och erbjuder patienter att flytta sin vård. I vissa fall flyttas dessutom aktivt mindre sjuka patienter (ASA-klass 1 och 2) för att ge plats åt svårt sjuka patienter (ASA-klass 3 och 4) utan att dessa åberopat vårdgarantin.

Figur 1 - Process för nationell hänvisning

I första hand försöker vårdenheten att remittera patienten till annan avtalad aktör inom regionen och i andra hand inom sjukvårdsregionen (se nedan). Kan inte vårdenheten själva lösa hänvisning så får vårdlotsen uppdrag att hitta ett nationellt alternativ till att utföra vården. I vissa regioner så uppmuntras patienten att själv komma med vårdalternativ, medan i andra anses sådana alternativ inte kunna ligga till grund för en vårdgarantiremiss (remittering där vårdgarantin fortsatt gäller trots ny vårdgivare).

Figur 2 - Sjukvårdsregioner

Vårdlotsen får då inleda ett, manuellt, detektivarbete för att hitta andra vårdgivare i Sverige. Det finns idag ingen samlad information eller arbetsverktyg för att stötta vårdlotsen i detta utan källor såsom Google, chattgrupper hos SKR:s vårdlotsnätverk, egna kontakter, regionala webbplatser, väntetider.se med flera används för att identifiera vårdgivare.  När en potentiell vårdgivare identifierats ringer vårdlotsen för att säkerställa att vårdgivaren har avtal med någon region, att de kan utföra vård givet patientens sjukdomsbild och att de har möjlighet att ta emot patienten inom vårdgarantins gränser.

Om vårdgivaren ger ett positivt svar kontaktar vårdlotsen remitterad vårdenhet och informerar om det/de alternativ som hen identifierat. Vårdenheten väljer då det alternativ som anses bäst ur medicinsk synpunkt och vilket de har bäst samarbete med för att sedan låta vårdlotsen meddela patienten om möjligheten att flytta vården utomläns för att få hjälp inom vårdgarantins gränser. Väljer patienten att avstå, anses det som självvalt och man avsäger sig vårdgarantin i det specifika fallet.

För att sedan flytta vården ombesörjer vårdenheten att remiss, remissunderlag och betalningsförbindelse skickas till mottagande region. Alla remisser till privata vårdgivare skickas, enligt riksavtalet, till regionens centrala vårdadministration (hälso- och sjukvårdsförvaltningar).

Huvudsakliga problemområden

Vårdlotsen söker vårdalternativ nationellt

Vårdenheter/kliniker har idag (ofta) tillgång till information om alternativa vårdgivare i regionen direkt i journalsystemet. I vissa fall finns även information om alternativa vårdgivare i andra regioner inom den egna sjukvårdsregionen (se figur 2). Nationellt finns det idag ingen enhetlig källa för information om vilka vårdgivare som har avtal med regionerna. För att stödja vårdlotsen i den nationella sökningen bör en källa som ersätter personliga kontakter, google, väntetider.se och diverse chattrum upprättas. (Skriv om existerande källor och system)

Vårdlotsen presenterar vårdalternativ för klinik/vårdenhet

När ett eller flera vårdalternativ identifierats ringer vårdlotsen kliniken/vårdenheten och presenterar dessa muntligt. I vissa fall skickas brev som tar några dagar och ofta måste följas upp med ett telefonsamtal. För att stödja vårdlotsen i detta steg bör en strukturerad delning av identifierade vårdalternativ ske digitalt och alla vårdalternativ presenteras med samma informationsuppställning.

Klinik/vårdenhet utvärderar vårdalternativ

Medicinsk bedömning eller invägning av samarbeten och erfarenheter kan inte ersättas av ett system, men en tydlig sammanställning med jämförbar information om vårdalternativ bör erbjudas de som ska ta ställning om var vården ska hänvisas.

Klinik/vårdenhet skickar remiss och underlag

I dagsläget skickas remiss och underlag som ska till privata vårdgivare i andra regioner med papper till den mottagande regionens centrala vårdadministration (hälso- och sjukvårdsförvaltning, vårdgarantikansli eller liknande). I den mån det är möjligt enligt riksavtalet bör information om hur remiss och underlag kan skickas på andra sätt än via brev framgå per vårdalternativ. Vissa regioner använder sig exempelvis av Sectra IEP för överföring av bild och funktionsdata.

Existerande system (Gustav Rålenius

SKR:s väntetidsdatabas

Regionerna är enligt hälso- och sjukvårdsförordningen[1] skyldiga att rapportera in uppgifter om väntetider till den nationella databasen som förs av Sveriges Kommuner och Regioner. Sveriges Kommuner och Regioner har enligt förordning (2019:1118) till uppgift att tillhandahålla den nationella databas som ska finnas enligt hälso-och sjukvårdslagen (9 kap §3).

Väntetidsdatabasen samlar information om personers besök i vården från regionerna genom vårdgivarens vårdinformationssystem. Sedan sker ett urval och en dataöverföring från vårdinformationssystemet till regionens datalager. Där bearbetas data av regionen för vidare överföring till den nationella väntetidsdatabasen. I den nationella väntetidsdatabasen genomförs urval och beräkningar av data som sedan presenteras som väntetidsstatistik på väntetider.se (Väntetider i vården). Redovisningen genomförs varje månad och uppdateras varje månad. Målgruppen för väntetider i vården är i första hand beslutsfattare, personal i vården, politiker och samhällsbevakare[2].

Staten delfinansierar väntetidsdatabasen genom årliga överenskommelser mellan SKR och regeringen i arbetet med att öka tillgängligheten i vården men även regionerna finansierar genom årliga medel. Utifrån dessa överenskommelser beslutar regionerna om vilka uppgifter de ska rapportera in till databasen[3]

Socialstyrelsen skriver i sin rapport att ”SKR:s väntetidsdatabas ger en fingervisning men vårdnivån är aggregerad (sjukhus) och data kan vara 5 veckor gammal (uppdateras månadsvis). Därför bedöms inte tjänsten svara upp mot de behov av aktualitet, detaljeringsgrad och tillförlitlighet som är önskvärd.”[4] Redigera stycket och fyll på med Tillgänglighetsdelegation mm.

Integritetsskyddsmyndigheten IMY har sedan ett år tillbaka pågående tillsyn av SKR:s väntetidsdatabas gällande behandlingen av personuppgifter[5].


[1] Hälso- och sjukvårdsförordningen (2017:30) 6 kap. 3 §

[2] https://skr.se/vantetiderivarden.46246.html

[3] https://skr.se/vantetiderivarden/omvantetider/omvantetidsdatabasen.58999.html

[4] Socialstyrelsen. Information om vårdkapacitet för ökad tillgänglighet. 2022

[5] https://www.imy.se/nyheter/imy-granskar-skrs-vantetidsdatabas/

Vårdgivarregistret hos Inspektionen för vård och omsorg (IVO)

Den som ska bedriva hälso- och sjukvård enligt patientsäkerhetslagen är skyldig att anmäla detta till IVO:s vårdgivarregister. Huvudsyftet med anmälningsplikten är att IVO ska få kännedom om de verksamheter som IVO har ansvar att tillsyna. Det finns i patientsäkerhetslagen 1 kap. 2 § en definition av vilka verksamheter som omfattas av IVO:s tillsyn[1].

Det är vårdgivaren[2] själv som gör bedömningen om den verksamheten som denne planerar att bedriva är hälso- och sjukvård enligt definitionen i hälso- och sjukvårdslagens 2 kap. 1 §

Vårdgivarregistret uppdateras dagligen mot Bolagsverket för uppgifter om bolag och Lantmäteriet för inhämtning av adresser på verksamhets- och tillsynsobjektsnivå.

Enligt IVO pågår det ett intensivt utvecklingsarbete för att höja datakvalitén i IVO:s samtliga register. Detta innebär bland annat rättningsarbete och utveckling av e-tjänster. (Källa mail från IVO)

[1] https://www.ivo.se/register/vardgivarregistret/

[2] den juridiska person eller enskilda verksamhet som ansvarar för verksamheten.


Katalogtjänst HSA (Komplettera med information från intervjuer? AA: I vilken grad använder vårdlotsarna HSA?) 

Katalogtjänst HSA är en elektronisk katalog som tillhandahålls av Inera. HSA innehåller kvalitetsgranskade uppgifter om organisation och personer inom vård och omsorg i Sverige. Informationen i HSA används i många tjänster för att invånare och personal ska kunna söka efter kontaktuppgifter och hitta rätt vård på nätet. Uppgifterna i HSA är också en viktig källa för att ge behörighet när användare, exempelvis hälso- och sjukvårdspersonal, loggar in i tjänster och system. Samtliga regioner och kommuner använder HSA och även de flesta privata vårdgivare, då via ett HSA-ombud[1].

[1] https://www.inera.se/tjanster/alla-tjanster-a-o/hsa-katalogtjanst/


Socialstyrelsens patientregister (PAR)

Patientregistret (PAR) är ett hälsodataregister som är reglerat i lagen (1998:543) om hälsodataregister och tillhörande förordning (2001:707). I lagen och förordningen regleras vilka uppgifter som får finnas i registret liksom skyldigheten för dem som bedriver hälso­ och sjukvård att lämna uppgifter till patientregistret[1].

Syftet med PAR är att följa hälsoutvecklingen i befolkningen över lång tid, förbättra möjligheterna att förebygga och behandla sjukdomar, bidra till hälso- och sjukvårdens utveckling samt följa kvaliteten på hälso- och sjukvårdens verksamhet.

Socialstyrelsen tilldelar alla vårdgivare som rapporterar till PAR ett unikt ID-nummer. Inrapportering till PAR gäller alla vårdgivare som tillhandahåller läkarbesök inom specialiserad vård. Detta ID-system har dock ingen koppling till övriga kodverk och används uteslutande för inrapportering av data till PAR.

Socialstyrelsen har ett pågående regeringsuppdrag som handlar om att utveckla förutsättningarna för insamling av väntetidsdata[2]. Myndighetens uppdrag har förlängts och ska slutredovisas senast den 30 november 2022[3]. Socialstyrelsen ska bland annat att utreda de juridiska och praktiska aspekterna av en sådan insamling. En möjlig väg skulle kunna vara att ta in dessa via patientregistret (PAR). Eftersom patientregistret inkluderar personnummer finns möjligheter till förbättrad kvalitetssäkring och samkörning med andra register och databaser för att kunna analysera eventuella omotiverade skillnader gällande väntetider i befolkningen så som inkomstskillnader, skillnader i utbildningsnivå eller regionala skillnader.


[1] Patientregistret - Socialstyrelsen

[2] Socialstyrelsen. Regeringsuppdrag om att utveckla förutsättningar för insamling av väntetidsdata, delrapport. 2022

[3] Ändringsbeslut 2022-09-01 Myndighet Socialstyrelsen - Ekonomistyrningsverket (esv.se)


Carl Johan Dahlberg processbild?

Potentiellt nyläge

Ett potentiellt nyläge i processen för nationell hänvisning förändrar i första hand stödet för att genomföra inringade tre processteg i figur 3 nedan.

Figur 3 - Potentiellt nyläge

För att adressera de smärtor som är beskrivna har ett antal användningsfall identifierats

Figur 4 - utkast användningsfall

Dessa användningsfall utgår ifrån de primära intressenter som framkommit under behovsanalysen.

Vårdlotsen önskar att på ett och samma ställe kunna söka efter vårdgivare med aktuella avtal. Det ska finnas direktkontaktuppgifter och information om uppskattade väntetider ska vara uppdaterad. Informationen ska vara så pass omfattande att vårdlotsen snabbt kan sålla bort alternativ som exempelvis inte kan ta emot mer avancerade patienter [1]. Vidare har önskemål om chatt eller kommentarsfunktionalitet för att snabbt få svar från avtalsregion lyfts fram. Idag tillgodoses detta genom chattrum hos exempelvis SKR (Se potentiella avgräsningar)

Kliniken/vårdenheten vill kunna ta del av de vårdalternativ som identifierats på ett strukturerat sätt. I de regioner där vårdlotsar inte finns är det i många fall kliniken/vårdenhetens eget ansvar att hänvisa nationellt, varför de behov som avser vårdlotsen där även avser kliniken. I dessa fall måste det dock lyftas att behov som journalintegrering och direkt koppling till remissflödet finns, men att detta inte hanteras inom detta projekt.

Vidare har kliniken/vårdenheten eller dess vårdgivare ansvar att uppdatera information om väntetider och möjlighet att ta emot inom vårdgarantin (ledig kapacitet).

Avtalshandläggaren vill kunna söka fram avtal inom specifika specialistområden för att kunna dra lärdom från andra regioner när man utformar sina vårdavtal, en positiv bieffekt av en nationell avtalsdatabas skulle vara att man inte behöver lösa problemet regioninternt där det idag är svårt att ens hitta och söka bland de egna avtalen. Vidare är det viktigt att administration och uppdatering av aktuella avtal inte ska vara tidskrävande eller leda till merarbete.

Invånaren

Informationsbehov hos primäranvändare

Den information som vårdlotsar efterfrågar i sitt arbete att hitta nationella vårdalternativ handlar i grunden om att avgöra om hus avancerade fall en vårdgivare kan ta emot, om de har regionala avtal och vilka som får skicka remiss på detta avtal samt grundläggande information om vårdgivaren och direktkontaktuppgifter.

Syftet med informationen som önskas och bör presenteras är att så många som möjligt att vårdlotsens manuella arbetssteg ska kunna avhjälpas.

Förenklat kan man sammanfatta informationsbehovet som inom följande kategorier:

  • Avtalsinformation:
    • Avtalsformalia: Vem eller vilka får skicka remiss, avtalsnummer, giltighetstid och ingående avtalsparter
    • Avtalskriterier: Vilka hälsorelaterade kriterier finns för de patienter som man önskar utnyttja avtalet för. Exempelvis BMI-gränser, ASA-klass, läkemedelsanvändning, diagnoser, åtgärder
  • Vårdgivarinformation: Huvudman, vårdgivare, adress, kontaktuppgifter
  • Kapacitetsinformation: Vilka är de aktuella väntetiderna och aktörens möjlighet att ta emot patienter inom vårdgarantin.


Avtalskriterier

Exempel

Kommentar

Barn/vuxen

Barn

Anger om avtalet avser vård av barn (<18) eller vuxna (19-199). Kan det finnas andra åldersindelningar?

ASA-klass[1]

1,2,3,4

Anger vilka patientkategorier utifrån klassificeringen ASA-klass som en vårdgivare kan ta emot.

BMI

<35

Anger om vårdgivaren har en begränsning avseende patienters BMI (denna kan eventuellt argumenteras för att ingå i ASA-klassificeringen)

Krav på att patient ska vara färdigutredd

Ja/nej


Krav på att patient ska stå i kö till specialistvård

Ja/nej


Läkemedelsbegränsning


Finns det läkemedel som en patient tar som diskvalificerar hänvisning av vård till specifik vårdgivare?

Möjliga åtgärder (KVÅ)


Vilka åtgärder utför vårdgivaren enligt avtal

Behandlade diagnoser (ICD-10)


Vilka diagnoser behandlar vårdgivaren enligt avtal

Avtalsformalia



Möjlighet att skicka direktremiss

Ja/nej


Möjlighet att skicka egenremiss

Ja/nej

Får en patient skicka egenremiss på avtalet

Regionbegränsning för att skicka remiss

Region Östergötland och Region Kalmar Län

Om enbart viss/vissa regioner får skicka remiss på aktuellt avtal. Förekommer exempelvis inom vissa sjukvårdsregioner.

Professionsbegränsning för att skicka remiss

Neurologer

Om enbart vissa professioner skicka remiss på aktuellt avtal

Giltighetstid

2021-09-09 - 2026-09-09


Avtalstyp

LOU, LOV, LOL, LOF


Avtalsregion

Region Stockholm

Vilken region som avtalat med vårdgivaren. Information viktig för remisshantering.

Avtalsdokument (Dokument, URL, avtalsnummer)

URL

Tillgång till avtalsdokumentet är viktig för framförallt avtalshandläggare vars främsta behov är att lära sig av andra regioner och likrikta avtalsskrivandet.

Även vårdlotsar kan behöva ta del av avtalsdokument för att vara pålästa inför kontakt med vårdenheter (nuvarande och nyidentifierad).

Vårdgivarinformation



Namn, vårdenhet

Capio Artro Clinic Sophiahemmet


Namn, vårdgivare

Capio AB


Adress

Första vägen 1, Laholm


Kontaktuppgifter

0231-565656

Tolv Tolvansson

Direktkontaktuppgifter till vårdenheten för att diskutera möjligheten att hänvisa patient. Detta ska inte vara ett växelnummer som innebär onödig väntan och extra administration.

Specialiteter

Urologi

Vilka specialiteter/verksamhetsinriktningar har vårdgivaren

Regi

Privat

Bedrivs vården i regional eller privat regi

Väntetider

9-13 veckor

Information om uppskattade väntetider. Hypotes: bör rapporteras på åtgärdsnivå (KVÅ)

Möjlighet att ta emot inom vårdgarantin

Ja/nej

Information om vård kan tas emot och utföras inom vårdgarantins gränser. Hypotes: bör rapporteras på åtgärdsnivå (KVÅ)


Informationsbehov hos sekundäranvändare

Detta är inte utrett. Myndigheter, såsom Socialstyrelsen och Vårdanalys brukar ha intresse av statistikutdrag för att göra nationella analyser. Detta kan och bör tillgodoses med hjälp av öppna data, API:er eller genom statistiktjänster.

Utmaningar

Incitament för att dela avtalsinformation

Det råder idag stora skillnader i om och hur många privata avtal som varje region har tecknat. I vissa förekommande fall har en region över 4000 avtal, medan andra regioner inte har några alls eller bara några få. Detta skulle medföra att några få regioner skulle tillhandahålla och öppna upp sina avtal för andra regioner att nyttja. I intervjuer har frågetecken kring incitamenten kring detta lyfts då avrop från andra regioner tenderar att tränga undan regionintern vård. 

Arbetsinsats för att underhålla avtalsinformation

I de fall en region har många vårdavtal kommer det krävas att arbetet med att underhålla information om dessa inte blir orimligt tidskrävande. Ställer man dessutom arbetsinsats för informationsunderhåll mot incitamenten att faktiskt dela med sig informationen riskerar en nationell avtalsdatabas snabbt att bli inaktuell eller impopulär.

Incitament/arbetsinsats för att rapportera och underhålla väntetids- och kapacitetsinformation

TEXT

Tillgång och kvalitet i potentiella datakällor

I behovsanalysen har tre huvudsakliga informationsmängder identifierats: 

  • Vårdgivarinformation - Existerande informationskällor HSA och IVO:s VGR. HSA ägs och förvaltas av Inera/SKR och innehåller enbart vårdgivare som bedriver vård i regional regi (egenägd eller via avtal). IVO:s Vårdgivarregister saknar entydig struktur och referens till nationella kodverk för vårdverksamhet.
  • Avtalsinformation - Enbart regionala dokumenthanteringssystem. Vissa regioner använder TendSign, men ingen tillgång till extraherad metadata om avtal. Region Stockholm har däremot kommit långt och implementerat en informationsstruktur för avtalsområdet i sin MasterData-plattform.
  • Kapacitetsinformation - Väntetider.se kan argumenteras ha en delmängd av den väntetids- och kapacitetsinformation som behovsanalysen identifierat. Det saknas dock referens till ett nationellt kodverk för åtgärdskoder, heltäckande inrapportering av uppskattade väntetider samt att inrapporteringen av "ledig kapacitet: ja/nej" är missvisande och bör ersättas av "Möjlighet att ta emot inom vårdgarantins gränser".

Splittrad/obefintlig standardisering och nationell harmonisering av kodverk och vårdinformatik

I dagsläget finns ingen entydig bild av vilka kodverk som bör användas för att beskriva vård och vårdutbud. I många regioners vårdavtal anges vilka åtgärder (KVÅ-koder), diagnoser (ICD-10) och vårdkontakter (DRG) som vårdgivaren ska utföra, behandla respektive erbjuda. Dessa åtgärdskoder som idag förvaltas av Socialstyrelsen låg en gång i tiden även till grund för de åtgärder som vårdgivare rapporterar väntetider på i Väntetider.se, men har under åren kommit att divergera. I avtal görs dessutom mer generella beskrivningar av vårdverksamheten  i fritext eller genom att använda något av följande kodverk: Snomed-CT, HSA verksamhetskod eller Verksamhetsinriktningar (IVO) och dessutom har de regioner som påbörjat informatisk avkodning av sin vårdverksamhet i vissa fall infört regionspecifika kodverk för att beskriva exempelvis vårduppdrag och åtagande (Sthlm).

Det finns ett stort behov av att tydliggöra och peka ut vilket/vilka kodverk som ska utgöra grunden för nationell vårdinformatik. Idag pågår arbete inom detta område hos framförallt Inera, Region Stockholm, VGR och Region Skåne. Eftersom dessa aktörer och E-hälsomyndigheten ämnar stötta samma verksamhet så bör det finnas en nationell samordning och samarbete på området.


Informationsmängder och informatik är vårdsöksystemets kärna och största utmaningar

Arbetsprincip för fortsatt arbete

  1. Ett Vårdsöksystem ska vara enkelt och smidigt att söka i. Man ska inte få känslan av att man behöver fylla i/välja massa olika filter för att komma vidare. Det bör erbjuda en enkel första sökning och sedan möjlighet att filtrera och snäva in resultaten.
  2. För att underlätta vårdlotsens dagliga arbete bör information om avtal, kontaktuppgifter, vårdenheter, uppskattad kapacitet/väntetid, möjlighet att spara favoriter (vårdenheter) sökningar synas vid en första överblick.
  3. Socialstyrelsen har inte identifierat möjliga mått på ledig kapacitet i realtid och vårdlotsarna efterfrågar det inte. De kapacitetsmått som beaktas bör vara till stöd för våra primära användare. Dessa antas vara uppskattad väntetid och ”möjlighet att ta emot inom vårdgarantins gränser”.
  4. Avtalsinformation bör inte vara tvingande, men vägledande. Idag ser avtal olika ut och alla informationsmängder som önskas finns troligtvis inte i alla avtal.
  5. Idag finns kapacitet enbart hos privata vårdgivare. Inkludera privata avtal i första steget för att sedan modellera regionägd vård när en nationell samordning kring vårdgivarinformatik finns på plats. Regionägd vård är ofta inte beskriven eller kravställd lika detaljerat som avtalad privatägd vård. Information måste då hängas upp på andra objekt än avtal.
  6. Erbjud regioner att manuellt eller tekniskt att överföra avtalsinformation. Har en region kommit långt i sin avkodning ska detta inte gå till spillo!
  7. Samarbeta kring vårdinformatik med andra centrala aktörer på området.

Potentiella avgränsningar

Patientingång

Detta nämns och efterfrågas inte i uppdraget och det har även framkommit i intervjuer att regionerna är både motvilliga och osäkra på hur en sådan patientingång skulle se för att hjälpa hänvisningsarbetet framåt. För att en patientingång ska vara möjlig måste informationen vara avskalad, övertydlig och förståelig.

De regioner som ställer sig positiva till en patientingång gör det framförallt ur arbetsfördelningssyfte. Det vill säga att man önskar överföra en del av informationssökandet på patienten.

Chatta med användare

Ur juridiska aspekter anses det problematiskt med en chattfunktion då patientinformation kan komma att föras in i eventuella fritextfält i systemet och därmed försvåra informationssäkerhetsarbetet.

Remisshantering

Ett vårdsöksystem existerar i ett kontext där slutprodukten är en remiss till en ny vårdgivare. Däremot, givet att vårdsöksystemets primära användare är vårdlotsar och eventuellt avtalshandläggare och invånare som ingen av dom har tillgång till, eller arbetar i, ett journalsystem, eller har medicinskt ansvar, faller också remittering på den klinik/vårdenhet från vilken patienten skall hänvisas. Eftersom vårdsöksystemet stödjer processen för hänvisning av patienter, där remittering är en central funktion, så bör dock en lösning inte begränsas från att kunna integreras med journalsystem för att skapa en sömlös process i framtiden. 

Ledig kapacitet i realtid (Henrik Nilsson )

I Socialstyrelsens arbete om "Information om vårdkapacitet för ökad tillgänglighet" har man inte kunnat identifiera ett sätt att hantera och inhämta data för att beskriva ledig kapacitet i högre detaljeringsgrad än vad existerande databaser erbjuder. I rapporten skiljer man på begreppen tillgänglig kapacitet som motsvarar vårdutbudet men inte säger något om den är ledig. (Socialstyrelsens rapport)

I behovsanalysen har det även framkommit att vårdlotsen inte har ett intresse av att se ledig kapacitet i realtid då ledtiden från mottaget ärende till att patienten är inbokad hos ny vårdgivare är upp emot 2-3 veckor. Ledtiden beror på administrativa uppgifter såsom resebokning, sammanställning av remissunderlag, betalningsförbindelser, tidsbokning, remisshantering m m.


[1] Microsoft Word - ASA-klassifikation på svenska 151101.docx (sfai.se)



  • No labels