Intressentanalys
I samband med att uppdraget startades upp genomfördes en intressentanalys, för att identifiera olika intressenter/målgrupper som på ett eller annat sätt skulle kunna påverkas av ett nationellt vårdsökssystem. Som en del av intressentanalysen gjordes en prioriteringsövning för att avgöra i vilken ordning de olika intressenterna skulle involveras i utredningsarbetet.
| Prioordning | Målgrupper |
|---|---|
| 1 (kort sikt) | Vårdlotsar |
| 1 (kort sikt) | Vårdgarantikanslier |
| 1 (kort sikt) | Tillgänglighetssamordnare |
| 1 (kort sikt) | Upphandling & avtalsfunktioner |
| 1 (kort sikt) | SKR om väntetider.se |
| 1 (kort sikt) | Intera |
| 2 (medellång sikt) | Remittenter |
| 3 (lång sikt) | Leverantörer av IT-system |
| 3 (lång sikt) | Invånare |
Behovskartläggning Anette Sunna
För att kartlägga användarbehoven för ett vårdsöksystem har slutsatserna i tidigare utredningar som gett upphov till uppdraget analyserats. Följande rapporter har gett upphov till uppdraget och innehåller beskrivningar av de bakomliggande behoven.
| Rapport | Utgivare | Referens |
|---|---|---|
| Projekt Hänvisning | SKR | Länk till rapporten |
| SOU: Vägen till ökad tillgänglighet | Socialdepartementet | Länk till rapporten |
| Delrapportering: Information om vårdkapacitet för ökad tillgänglighet | Socialstyrelsen | visst kan vi referera till en delrapport? |
Rådata i form av enkätsvar har begärts ut från Tillgänglighetsutredningen för att ge en bild av de behov som identifierats där för målgruppen vårdlotsar.
För att komplettera bilden och mer specifikt undersöka kraven på ett vårdsöksystem har ytterligare intervjuer genomförts. Initialt kontaktades vårdlotsar som deltagit i SKR:s vårdlotsnätverk, enligt en kontaktlista som förmedlades av SKR. Då intervjuerna tidigt indikerade hur centrala avtal är i vårdlotsens arbete, identifierades en ny målgrupp som kunde bidra med väsentlig kunskap, nämligen avtalschefer och avtalshandläggare. Därför efterfrågades kontakter inom denna målgrupp från vårdlotsarna som intervjuats. Nedan en sammanställning av de intervjuer som hittills genomförts:
| Respondenter | Regioner representerade | Antal respondenter |
|---|---|---|
| Vårdlotsar eller motsvarande | VGR, Kalmar, Stockholm, Dalarna, Kronoberg, Skåne, Östergötland | 9 |
| Avtalschefer | VGR, Östergötland | 2 |
Analys av befintliga system
- 2 Socialstyrelsen: Väntetider och kapacitet
- 6 Region Stockholm: eRemiss Karolinska, Vårdövergångar, Vårdgivarguiden, Lokal HSA-katalogen EK, Belport, Väntetidsrapportering och Masterdata-plattformen
Nuläge för nationell hänvisning
Målgruppsbeskrivning
Efter genomförda intervjuer och inläsning av tidigare material utkristalliserade sig en bild av vårdlotsarna och deras behov. Målgruppen vårdlots har sammanställts i form av en så kallad persona, dvs. en fiktiv karaktär som är tänkt att representera målgruppen och beskriva dess mål, behov, typiska attityder och beteendemönster. Vid behov kommer vi att ta fram fler personas längre fram. "Avtalshandläggaren" och "Invånaren" ser vi som potentiella framtida personas i dagsläget.
Processkartläggning
Idag finns det nyanser i hur regionerna arbetar med hänvisning till andra regioner avseende vård som inte kan tillgodoses inom vårdgarantin av den egna regionen.
Nedan beskriven process kan användas som en generell utgångspunkt.
När en patient i en remissbekräftelse får information om att remitterad vårdenhet inte kan utföra vård inom vårdgarantins gränser (90 dagar) erbjuds hen ett val att åberopa vårdgarantin. Detta görs genom att kontakta vårdgarantikansliet eller vårdlotsen i regionen (inte alla regioner har en vårdlots). Vårdlotsen informerar patienten om dess rättigheter och kontaktar därefter vårdenheten för att diskutera möjliga lösningar. Initiering av vårdlotsning kan dock initieras på andra sätt också. I några regioner förekommer proaktiv hänvisning, det vill säga att vårdenheter och vårdlotsar ser över aktuella väntelistor och erbjuder patienter att flytta sin vård. I vissa fall flyttas dessutom aktivt mindre sjuka patienter (ASA-klass 1 och 2) för att ge plats åt svårt sjuka patienter (ASA-klass 3 och 4) utan att dessa åberopat vårdgarantin.
Figur 1 - Process för nationell hänvisning
I första hand försöker vårdenheten att remittera patienten till annan avtalad aktör inom regionen och i andra hand inom sjukvårdsregionen (se nedan). Kan inte vårdenheten själva lösa hänvisning så får vårdlotsen uppdrag att hitta ett nationellt alternativ till att utföra vården. I vissa regioner så uppmuntras patienten att själv komma med vårdalternativ, medan i andra anses sådana alternativ inte kunna ligga till grund för en vårdgarantiremiss (remittering där vårdgarantin fortsatt gäller trots ny vårdgivare).
Figur 2 - Sjukvårdsregioner
Vårdlotsen får då inleda ett, manuellt, detektivarbete för att hitta andra vårdgivare i Sverige. Det finns idag ingen samlad information eller arbetsverktyg för att stötta vårdlotsen i detta utan källor såsom Google, chattgrupper hos SKR:s vårdlotsnätverk, egna kontakter, regionala webbplatser, väntetider.se med flera används för att identifiera vårdgivare. När en potentiell vårdgivare identifierats ringer vårdlotsen för att säkerställa att vårdgivaren har avtal med någon region, att de kan utföra vård givet patientens sjukdomsbild och att de har möjlighet att ta emot patienten inom vårdgarantins gränser.
Om vårdgivaren ger ett positivt svar kontaktar oftast vårdlotsen remitterad vårdenhet och informerar om det/de alternativ som hen identifierat. Vårdenheten väljer då det alternativ som anses bäst ur medicinsk synpunkt och vilket de har bäst samarbete med för att sedan låta vårdlotsen meddela patienten om möjligheten att flytta vården utomläns för att få hjälp inom vårdgarantins gränser. Väljer patienten att avstå, anses det som självvalt och man avsäger sig vårdgarantin.
För att sedan flytta vården ombesörjer vårdenheten att remiss, remissunderlag och betalningsförbindelse skickas till mottagande region. Alla remisser till privata vårdgivare skickas, enligt riksavtalet, till regionens centrala vårdadministration (hälso- och sjukvårdsförvaltningar).
Huvudsakliga problemområden
Vårdlotsen söker vårdalternativ nationellt
Vårdenheter/kliniker har idag (ofta) tillgång till information om alternativa vårdgivare i regionen direkt i journalsystemet. I vissa fall finns även information om alternativa vårdgivare i andra regioner inom den egna sjukvårdsregionen (se figur 2). Nationellt finns det idag ingen enhetlig källa för information om vilka vårdgivare som har avtal med regionerna. För att stödja vårdlotsen i den nationella sökningen bör en källa som ersätter personliga kontakter, google, väntetider.se och diverse chattrum upprättas. (Skriv om existerande källor och system)
Vårdlotsen presenterar vårdalternativ för klinik/vårdenhet
När ett eller flera vårdalternativ identifierats ringer vårdlotsen kliniken/vårdenheten och presenterar dessa muntligt. I vissa fall skickas brev som tar några dagar och ofta måste följas upp med ett telefonsamtal. För att stödja vårdlotsen i detta steg bör en strukturerad delning av identifierade vårdalternativ ske digitalt och alla vårdalternativ presenteras med samma informationsuppställning.
Klinik/vårdenhet utvärderar vårdalternativ
Medicinsk bedömning eller invägning av samarbeten och erfarenheter kan inte ersättas av ett system, men en tydlig sammanställning med jämförbar information om vårdalternativ bör erbjudas de som ska ta ställning om var vården ska hänvisas.
Klinik/vårdenhet skickar remiss och underlag
I dagsläget skickas remiss och underlag som ska till privata vårdgivare i andra regioner med papper till den mottagande regionens centrala vårdadministration (hälso- och sjukvårdsförvaltning, vårdgarantikansli eller liknande). I den mån det är möjligt enligt riksavtalet bör information om hur remiss och underlag kan skickas på andra sätt än via brev framgå per vårdalternativ. Vissa regioner använder sig exempelvis av Sectra IEP för överföring av bild och funktionsdata.
Potentiellt nyläge
Ett potentiellt nyläge i processen för nationell hänvisning förändrar i första hand stödet för att genomföra inringade tre processteg i figur 3 nedan.
Figur 3 - Potentiellt nyläge
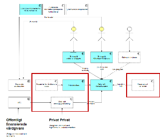
För att adressera de smärtor som är beskrivna har ett antal användningsfall identifierats
Figur 4 - utkast användningsfall
Dessa användningsfall utgår ifrån de primära intressenter som framkommit under behovsanalysen.
Vårdlotsen önskar att på ett och samma ställe kunna söka efter vårdgivare med aktuella avtal. Det ska finnas direktkontaktuppgifter och information om uppskattade väntetider ska vara uppdaterad. Informationen ska vara så pass omfattande att vårdlotsen snabbt kan sålla bort alternativ som exempelvis inte kan ta emot mer avancerade patienter [1]. Vidare har önskemål om chatt eller kommentarsfunktionalitet för att snabbt få svar från avtalsregion lyfts fram. Idag tillgodoses detta genom chattrum hos exempelvis SKR (Se potentiella avgränsningar)
Kliniken/vårdenheten vill kunna ta del av de vårdalternativ som identifierats på ett strukturerat sätt. I de regioner där vårdlotsar inte finns är det i många fall kliniken/vårdenhetens eget ansvar att hänvisa nationellt, varför de behov som avser vårdlotsen där även avser kliniken. I dessa fall måste det dock lyftas att behov som journalintegrering och direkt koppling till remissflödet finns, men att detta inte hanteras inom detta projekt.
Vidare har kliniken/vårdenheten eller dess vårdgivare ansvar att uppdatera information om väntetider och möjlighet att ta emot inom vårdgarantin (ledig kapacitet).
Avtalshandläggaren vill kunna söka fram avtal inom specifika specialistområden för att kunna dra lärdom från andra regioner när man utformar sina vårdavtal, en positiv bieffekt av en nationell avtalsdatabas skulle vara att man inte behöver lösa problemet regioninternt där det idag är svårt att ens hitta och söka bland de egna avtalen. Vidare är det viktigt att administration och uppdatering av aktuella avtal inte ska vara tidskrävande eller leda till merarbete.
Invånaren vill vara delaktig i sin vårdplanering och letar gärna själva alternativ i landet. Hen önskar därför ha en tjänst där information om vårdgivare med aktuella avtal och möjligheter att ta emot egenremisser är sökbara.
Informationsbehov hos primäranvändare
Den information som vårdlotsar efterfrågar i sitt arbete att hitta nationella vårdalternativ handlar i grunden om att avgöra om hur avancerade fall en vårdgivare kan ta emot, om de har regionala avtal och vilka som får skicka remiss på detta avtal samt grundläggande information om vårdgivaren och direktkontaktuppgifter.
Syftet med informationen som önskas och bör presenteras är att så många som möjligt att vårdlotsens manuella arbetssteg ska kunna avhjälpas.
Förenklat kan man sammanfatta informationsbehovet som inom följande kategorier:
- Avtalsinformation:
- Avtalsformalia: Vem eller vilka får skicka remiss, avtalsnummer, giltighetstid och ingående avtalsparter
- Avtalskriterier: Vilka hälsorelaterade kriterier finns för de patienter som man önskar utnyttja avtalet för. Exempelvis BMI-gränser, ASA-klass, läkemedelsanvändning, diagnoser, åtgärder
- Vårdgivarinformation: Huvudman, vårdgivare, adress, kontaktuppgifter
- Kapacitetsinformation: Vilka är de aktuella väntetiderna och aktörens möjlighet att ta emot patienter inom vårdgarantin.
Avtalskriterier | Exempel | Kommentar |
Barn/vuxen | Barn | Anger om avtalet avser vård av barn (<18) eller vuxna (19-199). Kan det finnas andra åldersindelningar? |
ASA-klass[1] | 1,2,3,4 | Anger vilka patientkategorier utifrån klassificeringen ASA-klass som en vårdgivare kan ta emot. |
BMI | <35 | Anger om vårdgivaren har en begränsning avseende patienters BMI (denna kan eventuellt argumenteras för att ingå i ASA-klassificeringen) |
Krav på att patient ska vara färdigutredd | Ja/nej | |
Krav på att patient ska stå i kö till specialistvård | Ja/nej | |
Läkemedelsbegränsning | Finns det läkemedel som en patient tar som diskvalificerar hänvisning av vård till specifik vårdgivare? | |
Möjliga åtgärder (KVÅ) | Vilka åtgärder utför vårdgivaren enligt avtal | |
Behandlade diagnoser (ICD-10) | Vilka diagnoser behandlar vårdgivaren enligt avtal | |
Avtalsformalia | ||
Möjlighet att skicka direktremiss | Ja/nej | |
Möjlighet att skicka egenremiss | Ja/nej | Får en patient skicka egenremiss på avtalet |
Regionbegränsning för att skicka remiss | Region Östergötland och Region Kalmar Län | Om enbart viss/vissa regioner får skicka remiss på aktuellt avtal. Förekommer exempelvis inom vissa sjukvårdsregioner. |
Professionsbegränsning för att skicka remiss | Neurologer | Om enbart vissa professioner skicka remiss på aktuellt avtal |
Giltighetstid | 2021-09-09 - 2026-09-09 | |
Avtalstyp | LOU, LOV, LOL, LOF | |
Avtalsregion | Region Stockholm | Vilken region som avtalat med vårdgivaren. Information viktig för remisshantering. |
Avtalsdokument (Dokument, URL, avtalsnummer) | URL | Tillgång till avtalsdokumentet är viktig för framförallt avtalshandläggare vars främsta behov är att lära sig av andra regioner och likrikta avtalsskrivandet. Även vårdlotsar kan behöva ta del av avtalsdokument för att vara pålästa inför kontakt med vårdenheter (nuvarande och nyidentifierad). |
Vårdgivarinformation | ||
Namn, vårdenhet | Capio Artro Clinic Sophiahemmet | |
Namn, vårdgivare | Capio AB | |
Adress | Första vägen 1, Laholm | |
Kontaktuppgifter | 0231-565656 Tolv Tolvansson | Direktkontaktuppgifter till vårdenheten för att diskutera möjligheten att hänvisa patient. Detta ska inte vara ett växelnummer som innebär onödig väntan och extra administration. |
Specialiteter | Urologi | Vilka specialiteter/verksamhetsinriktningar har vårdgivaren |
Regi | Privat | Bedrivs vården i regional eller privat regi |
Väntetider | 9-13 veckor | Information om uppskattade väntetider. Hypotes: bör rapporteras på åtgärdsnivå (KVÅ) |
Möjlighet att ta emot inom vårdgarantin | Ja/nej | Information om vård kan tas emot och utföras inom vårdgarantins gränser. Hypotes: bör rapporteras på åtgärdsnivå (KVÅ) |
Informationsbehov hos sekundäranvändare
Detta är inte utrett. Myndigheter, såsom Socialstyrelsen och Vårdanalys brukar ha intresse av statistikutdrag för att göra nationella analyser. Detta kan och bör tillgodoses med hjälp av öppna data, API:er eller genom statistiktjänster.
Utmaningar
Incitament för att dela avtalsinformation
Det råder idag stora skillnader i om och hur många privata avtal som varje region har tecknat. I vissa förekommande fall har en region över 4000 avtal, medan andra regioner inte har några alls eller bara några få. Detta skulle medföra att några få regioner skulle tillhandahålla och öppna upp sina avtal för andra regioner att nyttja. I intervjuer har frågetecken kring incitamenten kring detta lyfts då avrop från andra regioner tenderar att tränga undan regionintern vård.
Arbetsinsats för att underhålla avtalsinformation
I de fall en region har många vårdavtal kommer det krävas att arbetet med att underhålla information om dessa inte blir orimligt tidskrävande. Ställer man dessutom arbetsinsats för informationsunderhåll mot incitamenten att faktiskt dela med sig informationen riskerar en nationell avtalsdatabas snabbt att bli inaktuell eller impopulär.
Incitament/arbetsinsats för att rapportera och underhålla väntetids- och kapacitetsinformation
TEXT
Tillgång och kvalitet i potentiella datakällor
I behovsanalysen har tre huvudsakliga informationsmängder identifierats:
- Vårdgivarinformation - Existerande informationskällor HSA och IVO:s VGR. HSA ägs och förvaltas av Inera/SKR och innehåller enbart vårdgivare som bedriver vård i regional regi (egenägd eller via avtal). IVO:s Vårdgivarregister saknar entydig struktur och referens till nationella kodverk för vårdverksamhet.
- Avtalsinformation - Enbart regionala dokumenthanteringssystem. Vissa regioner använder TendSign, men ingen tillgång till extraherad metadata om avtal. Region Stockholm har däremot kommit långt och implementerat en informationsstruktur för avtalsområdet i sin MasterData-plattform.
- Kapacitetsinformation - Väntetider.se kan argumenteras ha en delmängd av den väntetids- och kapacitetsinformation som behovsanalysen identifierat. Det saknas dock referens till ett nationellt kodverk för åtgärdskoder, heltäckande inrapportering av uppskattade väntetider samt att inrapporteringen av "ledig kapacitet: ja/nej" är missvisande och bör ersättas av "Möjlighet att ta emot inom vårdgarantins gränser".
Splittrad/obefintlig standardisering och nationell harmonisering av kodverk och vårdinformatik
I dagsläget finns ingen entydig bild av vilka kodverk som bör användas för att beskriva vård och vårdutbud. I många regioners vårdavtal anges vilka åtgärder (KVÅ-koder), diagnoser (ICD-10) och vårdkontakter (DRG) som vårdgivaren ska utföra, behandla respektive erbjuda. Dessa åtgärdskoder som idag förvaltas av Socialstyrelsen låg en gång i tiden även till grund för de åtgärder som vårdgivare rapporterar väntetider på i Väntetider.se, men har under åren kommit att divergera. I avtal görs dessutom mer generella beskrivningar av vårdverksamheten i fritext eller genom att använda något av följande kodverk: Snomed-CT, HSA verksamhetskod eller Verksamhetsinriktningar (IVO) och dessutom har de regioner som påbörjat informatisk avkodning av sin vårdverksamhet i vissa fall infört regionspecifika kodverk för att beskriva exempelvis vårduppdrag och åtagande (Sthlm).
Det finns ett stort behov av att tydliggöra och peka ut vilket/vilka kodverk som ska utgöra grunden för nationell vårdinformatik. Idag pågår arbete inom detta område hos framförallt Inera, Region Stockholm, VGR och Region Skåne. Eftersom dessa aktörer och E-hälsomyndigheten ämnar stötta samma verksamhet så bör det finnas en nationell samordning och samarbete på området.
Informationsmängder och informatik är vårdsöksystemets kärna och största utmaningar
Patientingång
Detta nämns och efterfrågas inte i uppdraget och det har även framkommit i intervjuer att regionerna är både motvilliga och osäkra på hur en sådan patientingång skulle se för att hjälpa hänvisningsarbetet framåt. För att en patientingång ska vara möjlig måste informationen vara avskalad, övertydlig och förståelig.
De regioner som ställer sig positiva till en patientingång gör det framförallt ur arbetsfördelningssyfte. Det vill säga att man önskar överföra en del av informationssökandet på patienten.
Chatta med användare
Ur juridiska aspekter anses det problematiskt med en chattfunktion då patientinformation kan komma att föras in i eventuella fritextfält i systemet och därmed försvåra informationssäkerhetsarbetet.
Arbetsprincip för fortsatt arbete
- Ett Vårdsöksystem ska vara enkelt och smidigt att söka i. Man ska inte få känslan av att man behöver fylla i/välja massa olika filter för att komma vidare. Det bör erbjuda en enkel första sökning och sedan möjlighet att filtrera och snäva in resultaten.
- För att underlätta vårdlotsens dagliga arbete bör information om avtal, kontaktuppgifter, vårdenheter, uppskattad kapacitet/väntetid, möjlighet att spara favoriter (vårdenheter) sökningar synas vid en första överblick.
- Socialstyrelsen har inte identifierat möjliga mått på ledig kapacitet i realtid och vårdlotsarna efterfrågar det inte. De kapacitetsmått som beaktas bör vara till stöd för våra primära användare. Dessa antas vara uppskattad väntetid och ”möjlighet att ta emot inom vårdgarantins gränser”.
- Avtalsinformation bör inte vara tvingande, men vägledande. Idag ser avtal olika ut och alla informationsmängder som önskas finns troligtvis inte i alla avtal.
- Idag finns kapacitet enbart hos privata vårdgivare. Inkludera privata avtal i första steget för att sedan modellera regionägd vård när en nationell samordning kring vårdgivarinformatik finns på plats. Regionägd vård är ofta inte beskriven eller kravställd lika detaljerat som avtalad privatägd vård. Information måste då hängas upp på andra objekt än avtal.
- Erbjud regioner att manuellt eller tekniskt att överföra avtalsinformation. Har en region kommit långt i sin avkodning ska detta inte gå till spillo!
- Samarbeta kring vårdinformatik med andra centrala aktörer på området.
Potentiella avgränsningar
Remisshantering
Ett vårdsöksystem existerar i ett kontext där slutprodukten är en remiss till en ny vårdgivare. Däremot, givet att vårdsöksystemets primära användare är vårdlotsar och eventuellt avtalshandläggare och invånare som ingen av dom har tillgång till, eller arbetar i, ett journalsystem, eller har medicinskt ansvar, faller också remittering på den klinik/vårdenhet från vilken patienten skall hänvisas. Eftersom vårdsöksystemet stödjer processen för hänvisning av patienter, där remittering är en central funktion, så bör dock en lösning inte begränsas från att kunna integreras med journalsystem för att skapa en sömlös process i framtiden.
Ledig kapacitet i realtid
I Socialstyrelsens arbete om "Information om vårdkapacitet för ökad tillgänglighet" har man inte kunnat identifiera ett sätt att hantera och inhämta data för att beskriva ledig kapacitet i högre detaljeringsgrad än vad existerande databaser erbjuder. I rapporten skiljer man på begreppen tillgänglig kapacitet som motsvarar vårdutbudet men inte säger något om den är ledig. (Socialstyrelsens rapport)
I behovsanalysen har det även framkommit att vårdlotsen inte har ett intresse av att se ledig kapacitet i realtid då ledtiden från mottaget ärende till att patienten är inbokad hos ny vårdgivare är upp emot 2-3 veckor. Ledtiden beror på administrativa uppgifter såsom resebokning, sammanställning av remissunderlag, betalningsförbindelser, tidsbokning, remisshantering m m.
Fortsatt arbete
Avtalsformer
Det finns ett antal olika avtalsformer inom vården och dessa bör kartläggas och sedan utvärderas om alla är i scope för detta uppdrag. Avtalsformerna är LOU, LOV, LOL, LOF och regionägd vård.
Informatik
I analysen har information om åtgärder, diagnoser, verksamhetsinriktning framkommit. Dessa kan och bör beskrivas enligt nationella kodverk (KVÅ, ICD-10, Snomed, ..). I dagsläget pågår arbete med en Terminologitjänst och en Utbudstjänst på Inera, vilket innehåll, behov och fokus dessa har måste utredas. Dessutom måste uppdraget ta fram ett förslag på hur informatiken kring ett NVS hänger ihop med avseende på kapacitet, väntetider, vårdgivare och avtal.
Följande informationsinsamling är troligtvis nödvändig:
- Socialstyrelsens enheter för förvaltning av kodverken KVÅ, DRG, ICD-10, Snomed.CT
- Inera om pågående arbete med Terminologi och utbud
- SKR om informationsstruktur i Väntetider.se
- ...
Väntetider och kapacitet
I intervjuer med vårdlotsar lyfts uppskattade väntetider och "möjlighet att ta emot patient inom vårdgarantin" som de två önskade kapacitetmåtten. Idag görs en liknande, men ej heltäckande, rapportering till väntetider.se. I arbetet måste vi få insikt i hur inrapporteringen sker och på vilken nivå av åtgärder detta sker.
Följande informationsinsamling är troligtvis nödvändig:
- Väntetidssamordnare i regionerna
- SKR om väntetider.se (båda väntetidsinformationsmängderna
[1] Microsoft Word - ASA-klassifikation på svenska 151101.docx (sfai.se)





