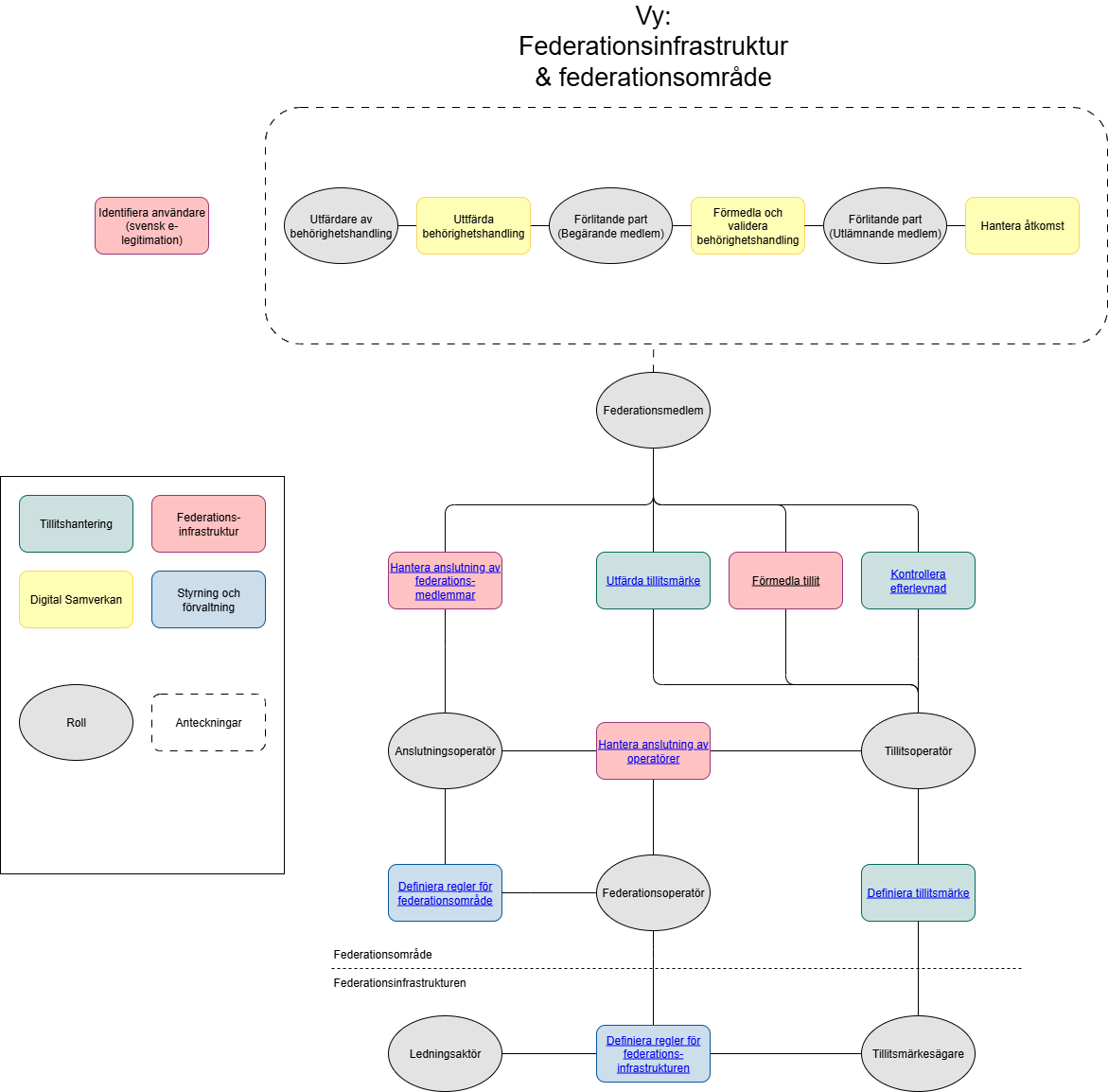
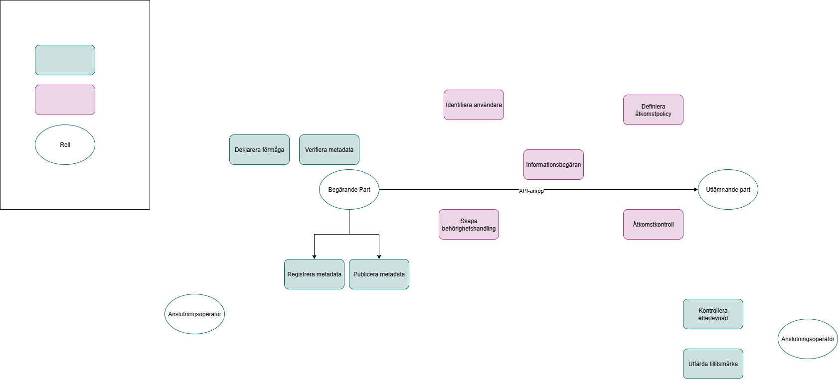
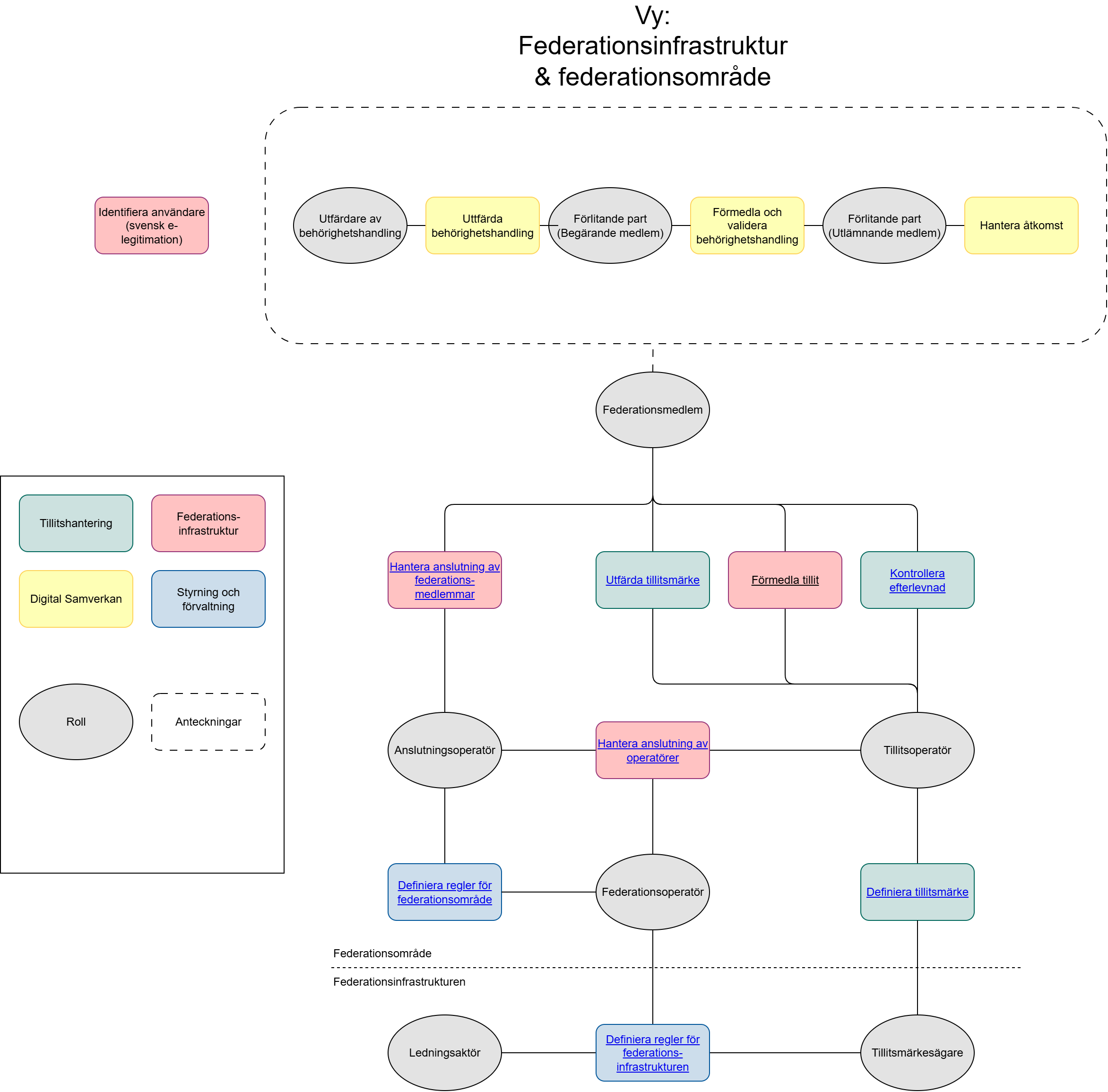
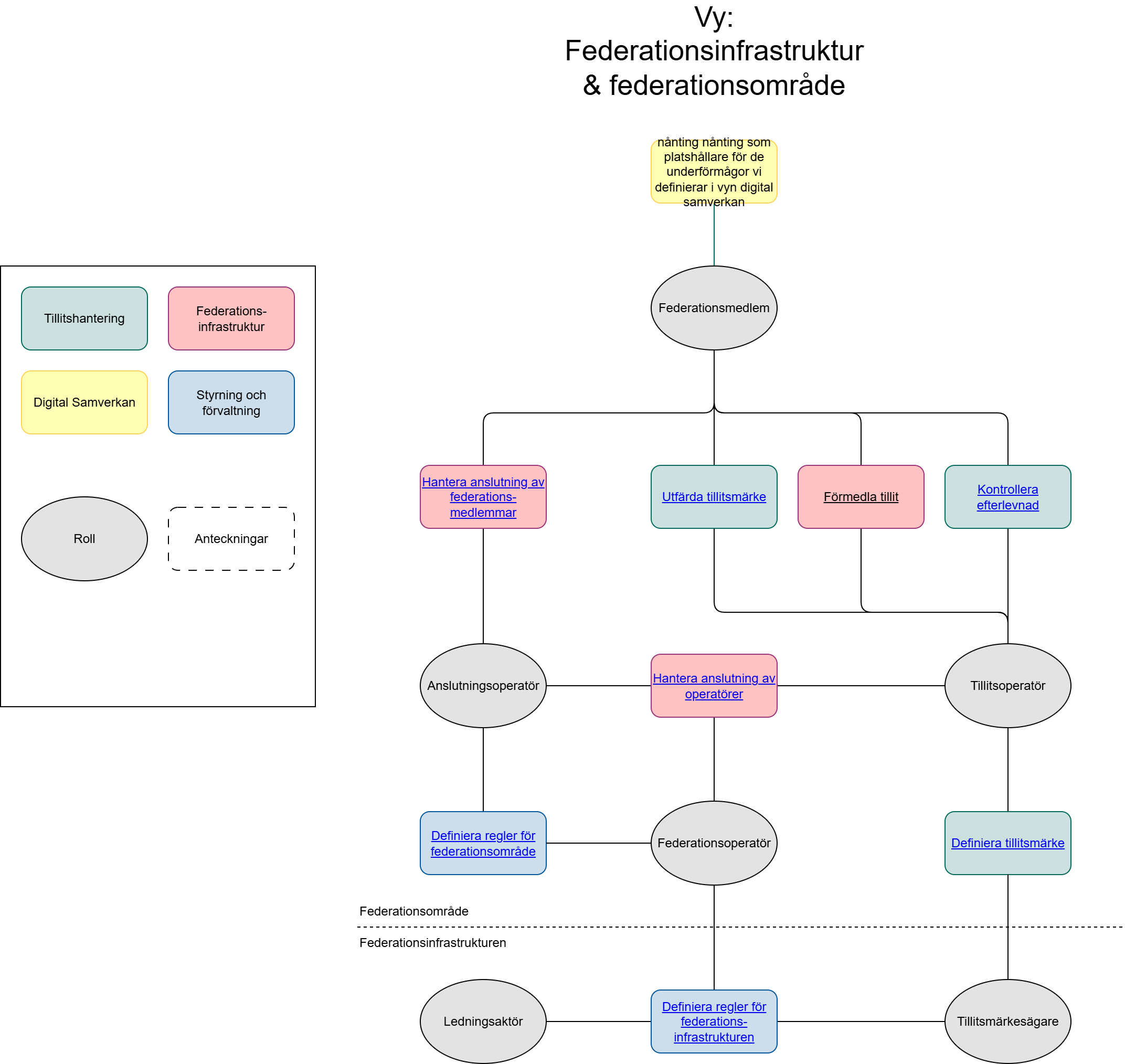
Name Size Creator Creation Date Labels Comment  
PNG File Namnlöst diagram-1760440812967.png 129 kB Johan Tjäder Oct 21, 2025 12:13
  • No labels
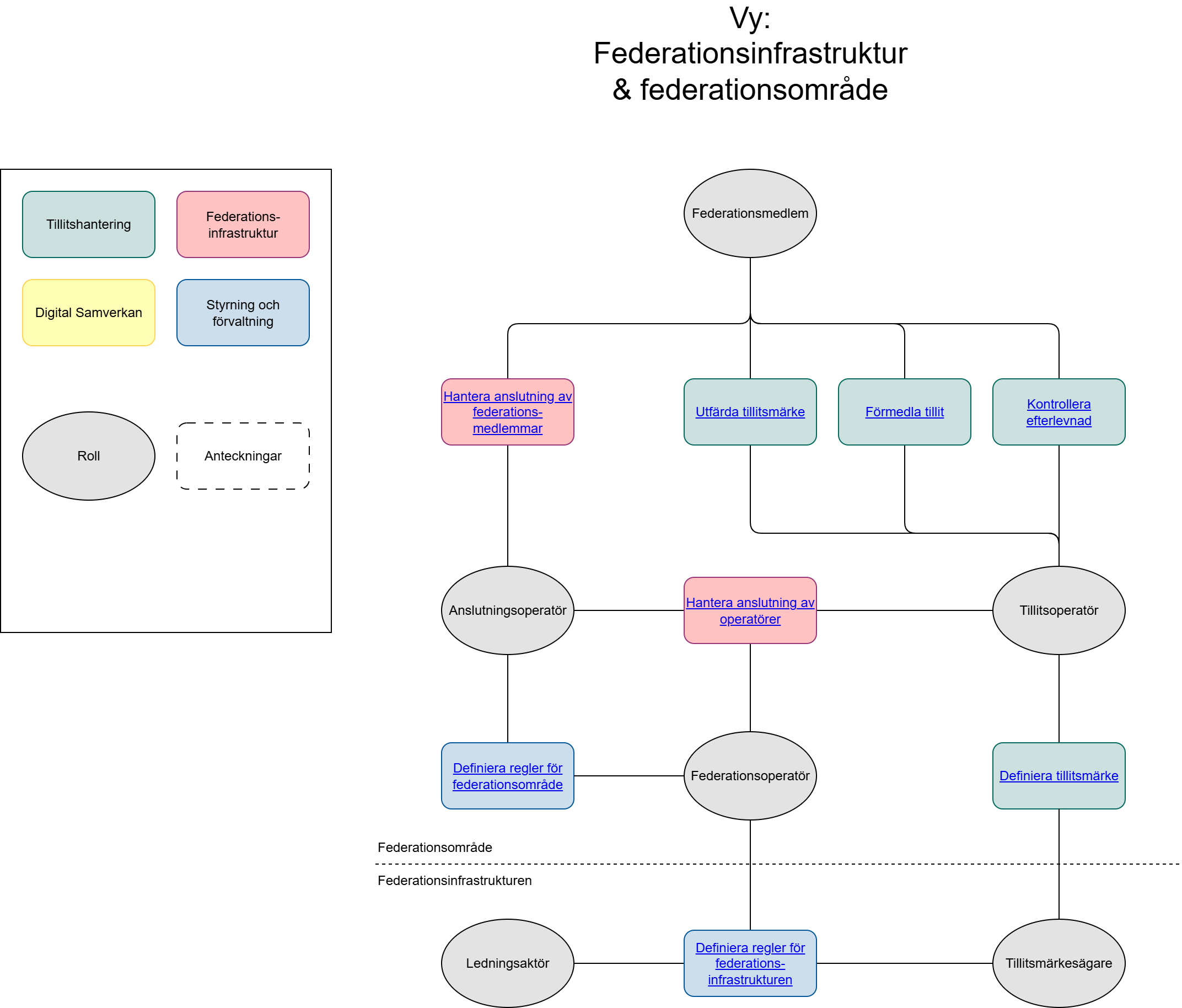
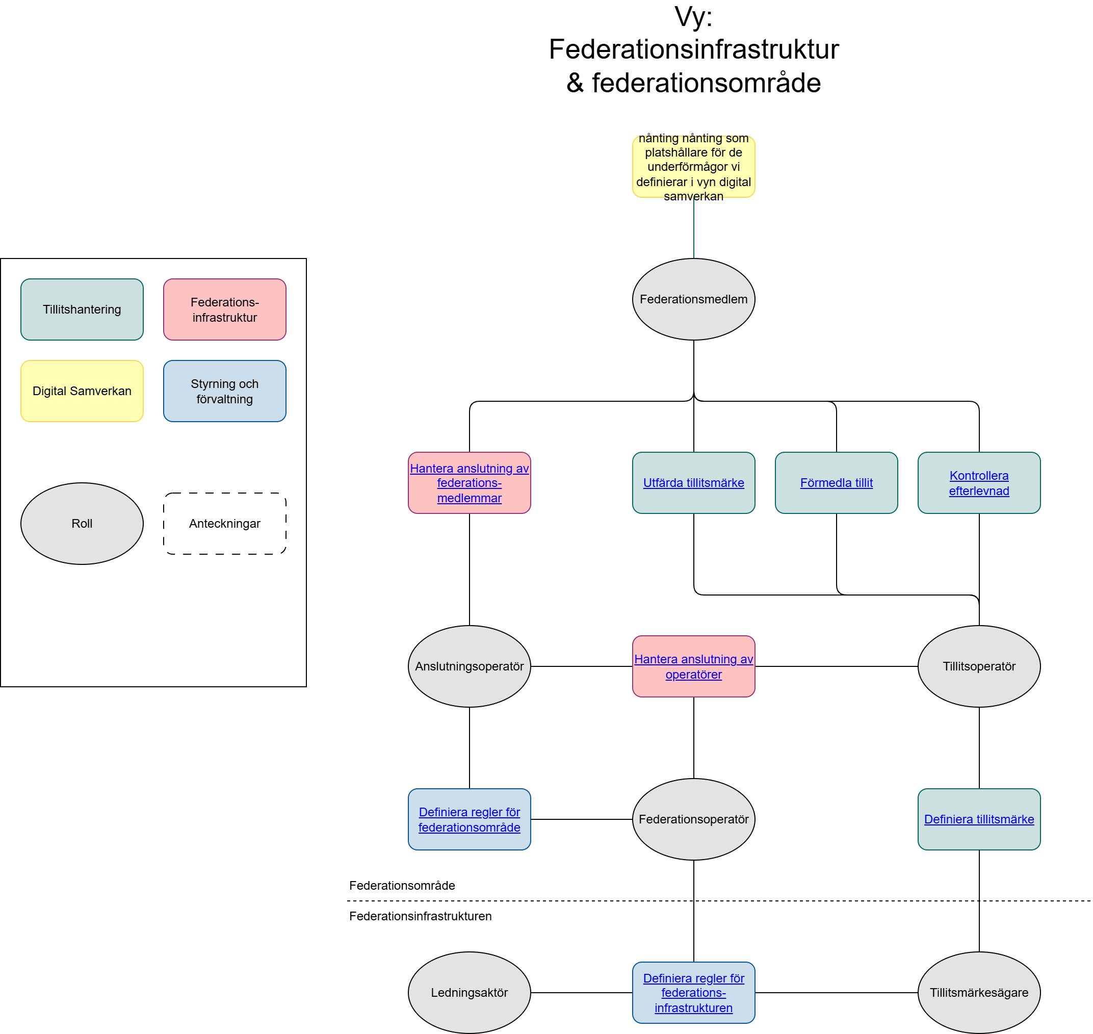
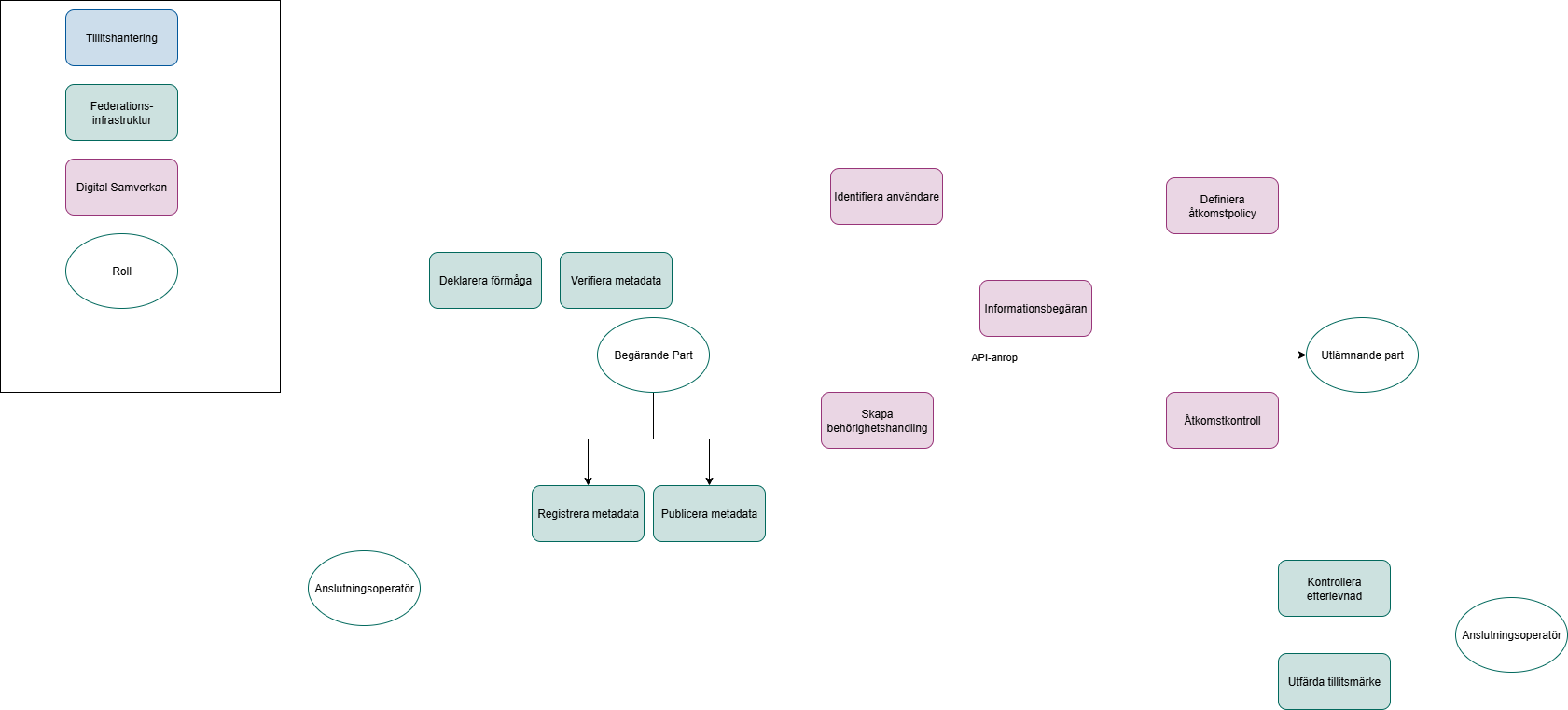
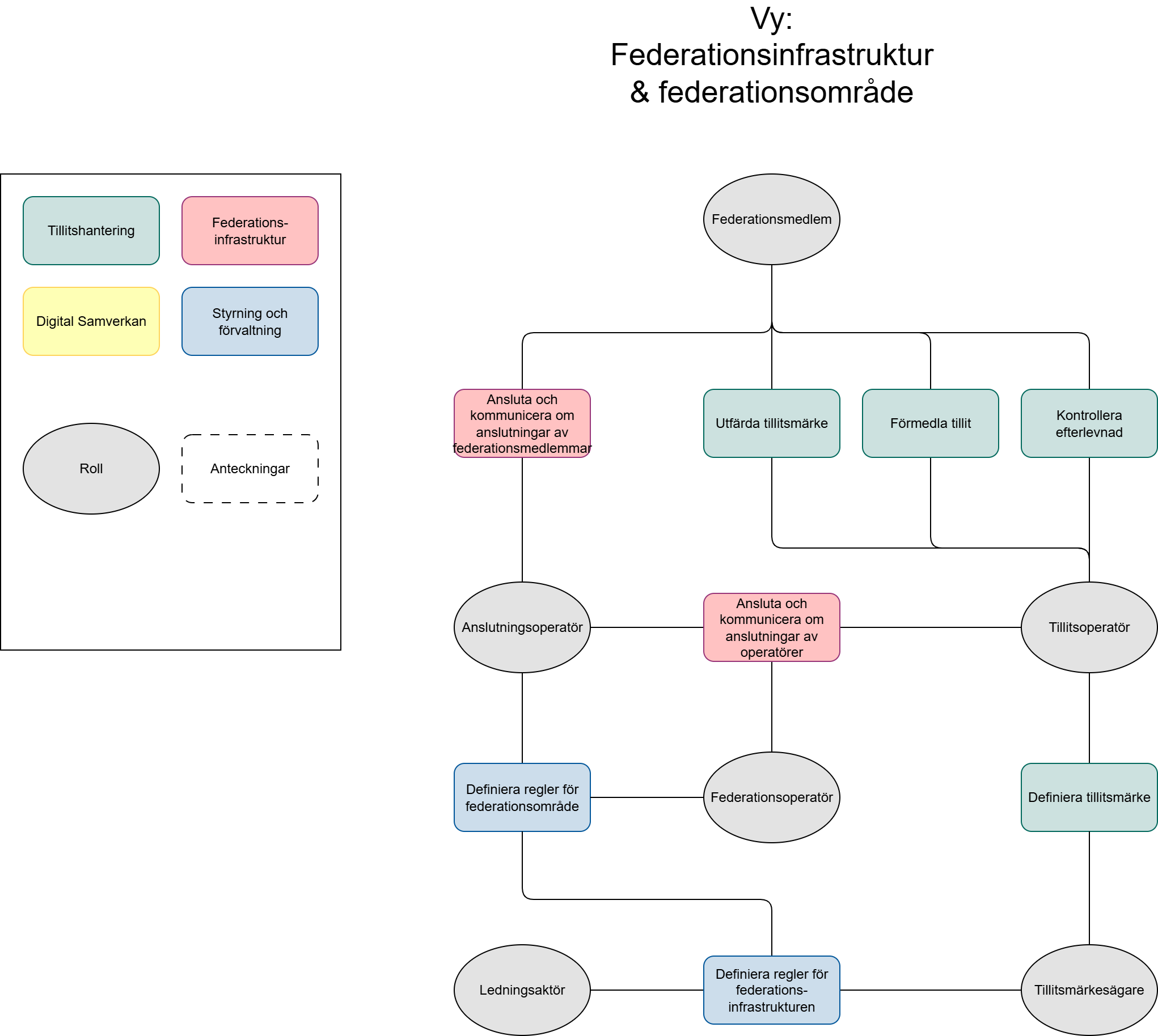
Namnlöst diagram-1760440812967 exported to image  
File Namnlöst diagram-1760440812967 20 kB Johan Tjäder Oct 21, 2025 12:13 draw.io diagram
File ~Namnlöst diagram-1760440812967.tmp 20 kB Johan Tjäder Oct 21, 2025 12:13
  • No labels
draw.io Draft