Möte via Teams. Deltagare: Anette Furöstam (Inera, produktägare), Ulrika Paso (Inera, informatiker), Patrik Sjöberg (Inera, stöttar förvaltning av utbudstjänsten), Carl Johan Dahlberg (EHM), Henrik Nilsson (EHM), Espen Börde (EHM)

Utmaning att få regioner att ansluta. Flera anledningar exempelvis Kronoberg tycker inte att de behöver utbudstjänsten (skickar inte remisser mellan regioner). Flera regioner har också synpunkter på att kodverket inte är klart. Resursbrist hos flera regioner. Många avvaktar rapportering av regeringsuppdrag och skiften av journalsystem gör att det går trögt.


Intro EHM

CJ visade konceptuell lösningsskiss från delrapport. 


Hur ser verksamhetsprocesserna ut kring hantering av vårdtjänster- och utbud? Hur administreras/förvaltas det?

Varje region måste sätta upp egna processer, Inera kommer inte att hjälpa till med detta.

Vårdgivaren som köper utbud lägger också upp utbudet i tjänsten. Endast avtalat utbud finns i tjänsten. Privata enheter kan INTE publicera ej avtalat utbud.

Utbudstjänsten är en helt egen katalog men ligger på samma plattform som HSA. 


Hur funkar det om det är frivilligt? Om EHM ska använda tjänsten bör den vara heltäckande och tvingande. 

Det finns tankar om att göra det obligatoriskt, men inget som är realiserat i dagsläget. Anette F håller med om att jämlikhet inte uppnås förrän alla anslutit. Affärsmässig/juridisk fråga. Inera har ingen möjlighet att lagstifta. Obligatorium för Inera handlar mer om att alla ska vara med att betala för tjänsten, inget krav att nyttja/ansluta. 

Utbudstjänsten endast de 20 regioner som sagt ja till avsiktsförklaring betalar. Regionerna har inte sagt NÄR anslutning kommer att ske. Tillkommer även en anslutningsavgift.

Tekniskt sett är regionerna tillfreds med tjänsten, men innehållet, här kommer det pågå jobb i många år. Urologi fattas t ex, Inera har ingen expert ännu. 

Än så länge finns koderna endast i Excel. Upp till regionerna att implementera vilka koder som är relevanta. Varje region måste sätta upp omfattande projekt för att koda utbudet.


Tekniska aspekter

Patrik S: Varför vill EHM tanka ner HSA? Espen: Handlar om tillgänglighet, men vi skulle eventuellt kunna hämta utbud via tjänstekontrakt.

Finns idag ingen nerladdningstjänst för utbud, men det finns tjänstekontrakt. Tjänst skulle kunna byggas om behov finns.

Privat-privata ligger helt utanför Ineras intressesfär.

Pris för vårdtjänsten publiceras inte, det regleras enligt avtal. Är detta en faktor för vårdlotsarna?


Avtalsobjektet

Ska finnas beskrivet i informationsspecifikationen. Det finns också en powerpoint som visar hur tjänsten kan implementeras i e-remissflödet.

Den som har utbudet ställer krav, dvs villkor X Y Z måste vara uppfyllda. Remissanvisningar läggs upp i utbudstjänsten per kombination vårdtjänst + enhet. 

Säljande part lägger upp remissanvisningar, dvs den lagras separat (där leverantören väljer, avtalsobjektet pekar). Samma tjänst kan ha olika remissanvisningar för olika kunder. 

Det är upp till regionen att välja vilka krav man har på remissen. 

Utbud - Avtal - Tjänst


Kapacitet och väntetid

Upphandlad kapacitet (vi kan göra x antal per tidsenhet)

Prediktering viktigt, finns inget sådant i utbudstjänsten


Nästa steg

Vad är det för kontext? 

Inera är nyfikna på inventeringen, vilka informationsmängder.

Patrik S: Vi behöver ha ett bra samarbete, joint venture

NPOer hos SKR - Inera har ett samarbete

Fritt välkomna att ta med andra roller från EHM



Hur har ni kommit fram till dagens upplägg (Snomed etc)

Inera har förvaltningsuppdrag. SKR "äger" kodverket.

Kommunerna kommer att komma in på sikt.


Hur implementeras utbudstjänsten i regionerna? Hur förhåller det sig till avtal?

Utbud - Exempel på scenario (vimeo.com)

Förslag på punkter att följa upp

Utbudsinformation Information i demo version: Utbudstjänstens referensapplikationer (nordicmedtest.se)

Vilken typ av information är:

  • röntgenundersökning av knä
  • Från var kommer "Beskrivning om vårdtjänsten" ?
  • Vilket kodverk ger "Målgrupp"
  • Indikatorer, Vilka och från var kommer dom? 
  • Störningsinformation , vilken typ av störning och frpån var kommer dom?
  • Resurs, Från var kommer resursen, kodverk?


Utbud

Hur ser verksamhetsprocesserna ut kring hantering av vårdtjänster- och utbud (Hur jobbar ni med detta)? Hur administreras/förvaltas det?

  • Hur funkar det om det är frivilligt? Om EHM ska använda tjänsten måste den vara heltäckande och tvingande
  • Hur har ni kommit fram till dagens upplägg (Snomed etc)
  • Hur implementeras utbudstjänsten i regionerna? Hur förhåller det sig till avtal?


  • Finns det någon skillnad mellan utbudet i utbudstjänsten och "Avtalad utbud" ?
  • Är det bestämt vilka typer av vårdenheter som ska presentera utbud?
  • Hur långt har man kommit gällande vilket utbud som ska presenteras?
  • Hur görs prioriteringen av vilka områden som inkluderas i vårdtjänstkodverket? Enligt den publika informationen omfattar kodverket idag 559 koder, inga koder för socialtjänst.
  • Hur förhåller sig vårdtjänster (vård- och omsorgstjänstobjekten i HSA) till kontaktkorten och det utbud som presenteras på 1177 Hitta vård? 
  • Hur ser förvaltningen av vård- och omsorgstjänster ut? Finns processbeskrivning? Vem lägger in avtalat utbud?
  • Enligt informationsmodellen ser det ut som att en vård- och omsorgstjänst är unik för en specifik enhet. Är det korrekt uppfattat och varför är det så?
  • Hur ser ni på att det inte är obligatoriskt att lägga in information? Från ett statligt perspektiv bör en nationell tjänst vara heltäckande.
  • Är utbud/vårdtjänster avhängigt på om en enhet har ett avtal eller mappas det upp separat?
  • I demoklienten så finns det
  • Hur används HSA verksamhetskoder ?


Avtal

  • På vilket sätt används information om avtal (från HSA) i utbudstjänsten? Är avtalsobjekten sökbara? Vi kunde inte hitta avtalsinformation i referensapplikationen https://refprod-utb.nordicmedtest.se/#/search
  • Vilken avtalsinformation läggs in i HSA, av vem och på vilken nivå? (nycklar man ut vilka "uppdrag" en vårdenhet utför inom ramen för ett specifikt avtal) HN: se sida 108 i handboken https://inera.atlassian.net/wiki/download/attachments/397772004/handbok_for_hsa-administratorer.pdf
  • Finns det några planer på att utöka HSA-schemat för avtal? T ex att lägga till information om villkor (BMI, ASA-klass, vilka som kan använda avtalet osv)?
  • Vem är informationsägare för organisations-, utbuds- och avtalsinformation?
  • Hur är det med datakvalitet över tid? Kommer vårdgivarna kunna hålla informationen uppdaterad? 
  • Utbud kan synkas via regional utbudskatalog eller lokal HSA-katalog, men hur är det med avtalsinformation? Hur möjliggörs automatisering?
  • Hur hanteras underleverantörer?
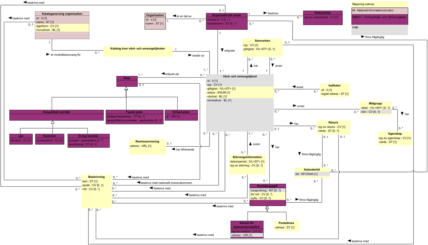
  • Avtal saknas helt i den informationsmodell som presenteras i Informationsspecifikation  Vård- och omsorgsutbud från 2021-05-27. Finns det någon annan informationsmodell som visar hur avtal kopplas till vård- och omsorgstjänst och enheter?

Väntetider (Indikator)

  • En nytta som lyfts fram är att utbudstjänsten kan "bidra till att remisserna skickas till rätt mottagare genom att vårdpersonalen kan söka efter vårdtjänster, enheter, verksamheter, geografisk plats eller väntetider för att hitta den mottagning som är bäst lämpad utifrån patientens behov". På vilket sätt ska vårdpersonal ta del av aktuella väntetider? Finns planer på att inkludera väntetider i utbudstjänsten? På vilket sätt?
  • Informationsmodellen i Informationsspecifikation Vård- och omsorgsutbud från 2021-05-27 inkluderar objektet Indikator. Hur långt har man kommit i att definiera innehåll/attribut?

HSA och KKA

  • Vad är den långsiktiga planen för HSA och kontaktkorten? 
  • Hur skiljer sig CDA-gränssnittet från gamla HSA Admin? 
  • Kommer hsa_fileservice till att inkludera information om avtalad vårdtjänst ?


Fortsatt /ytterligare kontakt

  • Önskvärt med dedikerat möte för att prata verksamhetsprocesser och informationsinnehåll. Hur säkerställer man datakvalitet över tid? Hur säkerställer man heltäckande information i avsaknad av lagstiftning? 
    • Örebro eller någon med i pilotfasen?
  • Önskvärt med dedikerat möte för att prata teknisk arkitektur. Hur skulle utbudstjänsten kunna integreras med ett framtida vårdsöksystem?
    • Patrik Sjöberg?
  • Önskvärt med dedikerat möte för juridik, hur kan man nyttja Ineras tjänster. Hur ska det gå till?
  • Kontaktperson HSA
  • Möjlighet att skicka detaljfrågor

Bakgrundsinfo

Information om utbud i HSA

Vård- och omsorgstjänstinformation
• Namn
• HSA-id (genereras vid skapandet)
• Avtalet kopplad till Vård- och omsorgstjänsten
• Vård- och omsorgstjänstkod (hsaHealthCareOfferingCode)
• Startdatum (startDate)
• Slutdatum (endDate)

Vård- och omsorgstjänst – övrig information
• Vårdval (careOption).
• Patienavvgift (hsaPatientFee)
• Åldersregler för vårdkontakt (visitingRuleAge)
• Remissmall obligatoriskt (requestTemplateMandatory)
• Webbadress till remissmall (requestTemplateURI)

Vård- och omsorgstjänst – kontaktinformation
• Direkttelefon (telephoneNumber)
• Växeltelefon (hsaSwitchboardNumber)
• E-post (mail)
• Postadress för remiss (hsaReferralPostalAddress)
• Postadress (postalAddress)
• Besöksadress (street)
• Öppettider (surgeryHours)
• Telefontider (telephoneHours)


Information om avtal i HSA

Avtalsinformation
• Namnet på avtalsobjektet
• HSA-id (genereras vid skapandet)
• Startdatum (startDate)
• Slutdatum (endDate)
• Beskrivning (description)
• Finansiär (hsaFinancingOrganization)

Avtalskopplingar (=vilka vård- och omsorgstjänster och utförande enheter som är kopplade till aktuellt avtal)
• Finansierad vård- och omsorgstjänst (hsaFinancedHealthCareOffering)
• Enhet (hsaFinancedUnit)


Informationsmodell från Informationsspecifikation  Vård- och omsorgsutbud

Katalog över vård- och omsorgstjänster=Förteckning över vård- och omsorgstjänster som tillhandahålls av organisatoriska enheter och som har en huvudansvarig organisation för förteckningens innehåll.

Vård- och omsorgstjänst=Tjänst inom hälso- och sjukvård eller socialtjänst som erbjuds för att tillgodose behov av hälso- och sjukvård eller socialtjänst hos invånare. För att kunna erbjuda tjänsten behövs resurser av olika slag såsom kompetens, utrustning och tillgängliga lokaler.

Indikator=Klassen indikator håller referenser till mätningar från SKRs (Sveriges kommuner och regioner) öppna jämförelser som kan kopplas till en viss vård- och omsorgstjänst. Kan exempelvis vara väntetid eller kvalitetsindikator kopplat till den specifika vård- och omsorgstjänsten.





  • No labels
Write a comment…