Deltagare:
Henric
Jakob
Martin L
Stefan
Anders
Frånvarande:
Oscar
Aras
Robert
Martin S
Noteringar:
Frågeställningar
Hur företrädarbehörighet ska säkerställas vid anslutning (många bolagsformer; i praktiken ofta manuell kontroll).
Var reglerna ska dokumenteras: anslutningspolicy vs federationsregelverk vs (bilaga till) avtal, samt behov av separat internt processdokument.
Hur metadata ska granskas och vid behov “låses” (t.ex. organisationsnummer, visningsnamn) och hur detta kopplas till trustmarks/registreringspolicy.
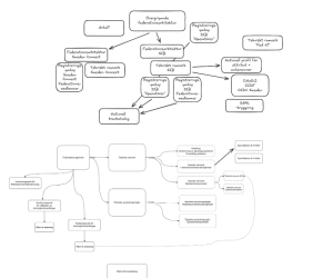
Behov av en gemensam helhetsmodell som kopplar juridik, teknik, ramverk, profiler och operatörskrav (i Confluence).
Hur SAML ska hanteras i helheten: sannolikt via bryggning/proxy och krav runt användning, snarare än full standardisering.
Beslut - riktning
Ta fram en gemensam struktur-/modellskiss och publicera den i Confluence.
- dvs detaljera denna skiss:
Dela upp i styrande underlag för operatörer/anslutningsaktörer samt separat internt processstöd.
Börja enkelt, dokumentera utestående punkter och iterera fram en tydligare struktur.
Utestående frågor
Minimikrav och ansvar för delegering från firmatecknare till personer som anmäler/uppdaterar metadata.
Exakt modell för trustmarks/registreringspolicy (vem utfärdar vad, hur de används för tillit/validering).
Hur SAML-bryggning/proxy ska beskrivas och vilka krav som ska gälla runt den (granskning, ansvar, säkerhetskrav).