Log in
Spaces
Hit enter to search
Help
Online Help
Keyboard Shortcuts
Feed Builder
What’s new
About Confluence
Log in
RU Identitet & Behörighet
Edit space details
Blog
Page tree
Browse pages
Configure
Space tools
Remove Read Confirmation
A
t
tachments (3)
Page History
Page Information
Resolved comments
View in Hierarchy
View Source
Export to PDF
Export to Word
Export to PDF
Copy
Pages
…
RU Identitet och behörighet
Styrning och samverkan av utvecklingsarbetet
Leveransteam
Team Teknik
Arbetsmaterial - Team Teknik
Placeholder arbetsmaterial
Jira links
Workflow
Read Confirmation
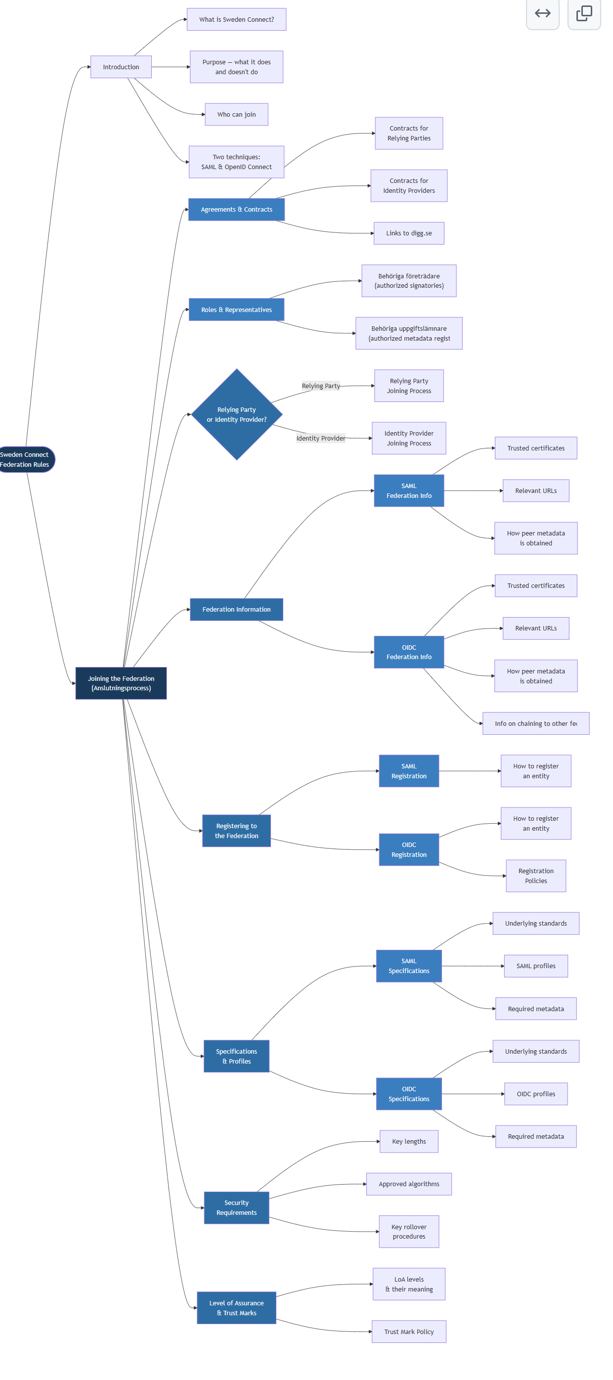
Utkast Regelverksstruktur Sweden Connect
Created by
Henric Norlander
, last updated on
Apr 15, 2026
1 minute read
No labels
Overview
Content Tools
Tasks
{"serverDuration": 134, "requestCorrelationId": "1ebdaf7d6d4c9e87"}